Universidad del Zulia (LUZ)

Revista Venezolana de Gerencia (RVG)

Año 28 No. Especial 9, 2023, 642-663

ENERO-JUNIO

ISSN 1315-9984 / e-ISSN 2477-9423

Cómo citar: Puentes Montañez, G. A., Serrano Amado, A. M., y Cuevas Caballero, Z. B. (2023). Gestión de proyecto agropecuario en Boyacá, Colombia. Revista Venezolana De Gerencia28(No. Especial 9), 642-663. https://doi.org/10.52080/rvgluz.28.e9.40

Gestión de proyecto agropecuario en Boyacá, Colombia

Puentes Montañez, Gloria Acened*

Serrano Amado, Ana Milena**

Cuevas Caballero, Zujey Berenice***

Resumen

El sector agropecuario en Colombia, es considerado primordial para el desarrollo económico del país, las diferentes entidades encargadas de la ejecución de los recursos, hacen esfuerzos para hacer uso eficiente de los mismos mediante diferentes mecanismos estatales, tales como las convocatorias de proyectos cuyas estrategias se operativizan en los departamentos y municipios; sin embargo, se ha observado que para Boyacá, el acceso a los recursos por parte de los agricultores ha sido bajo, además se ve la necesidad de implementar herramientas pertinentes que faciliten el proceso de gestión de los proyectos desde la identificación hasta la ejecución. Dado lo anterior se plantea esta investigación con el análisis de la gestión pública y la relación de los proyectos agropecuarios, a través de la conceptualización y estructura de un modelo que permita identificar y desarrollar sistemáticamente el paso a paso para la gestión de proyectos agropecuarios. Se empleó para el desarrollo de la investigación el método cualitativo y cuantitativo. Los datos surgen progresivamente permitiendo la profundidad en las ideas, se contextualiza el fenómeno y los resultados son particulares. Dentro de los hallazgos encontrados, se observa que las principales limitantes de la gestión de los proyectos están en la deficiente articulación de los actores, la concentración de los proyectos en el 58% de municipios de Boyacá y en la falta de manejo de competencias blandas como trabajo en equipo, comunicación, resolución de conflictos y logros motivacionales.

Palaras clave: Gestión de proyectos; modelo de gestión; proyectos agropecuarios; competencias de los actores; planificación del proyecto.

Recibido: 18.01.23 Aceptado: 14.04.23

* Doctorante en Gestión de Proyectos, Magíster en Ciencias Agrarias, Investigador Junior ante Minciencias, Grupo de Investigación Ceres, Facultad Seccional Duitama, Programa de Administración de Empresas Agropecuarias. Universidad Pedagógica y Tecnológica de Colombia. (Tunja–Boyacá, Colombia). Email: ana.serrano@uptc.edu.co, ORDIC: https://orcid.org/000-0002-5953-9591

** Doctora en Administración UAQ, Magister en Administración Universidad Nacional de Colombia. Investigador Junior ante Minciencias, Facultad Seccional Duitama, Programa de Administración de Empresas Agropecuarias, Grupo de Investigación Ceres. Universidad Pedagógica y Tecnológica de Colombia. (Tunja–Boyacá, Colombia). Email: ana.serrano@uptc.edu.co. ORDIC: http://orcid.org/0000-0003-0579-5722

*** Doctora en Ciencias Materiales Poliméricos, Maestría en Ciencias (Materiales Poliméricos), División Académica Multidisciplinaria de Jalpa de Méndez. Universidad Juárez Autónoma de Tabasco. (Tabasco, México). Email: zujeycuevas@live.com.mx, ORCID: https://orcid.org/0000-0002-1282-730X

Agricultural project management in Boyacá, Colombia

Abstract

The agricultural sector in Colombia is considered essential for the economic development of the country, the different entities in charge of the execution of resources, make efforts to make efficient use of them through different state mechanisms, such as calls for projects whose strategies are operationalized in the departments and municipalities; however, it has been observed that for Boyacá, access to resources by farmers has been low, and there is also a need to implement relevant tools that facilitate the project management process from identification to execution. Given the above, this research is proposed with the analysis of public management and the relationship of agricultural projects, through the conceptualization and structure of a model that allows systematically identifying and developing the step by step for the management of agricultural projects. Among the findings found, it is observed that the main limitations of the management of the projects are in the poor articulation of the actors, the concentration of the projects in 58% of the municipalities of Boyacá and in the lack of management of soft skills such as teamwork, communication, conflict resolution and motivational achievement.

Keywords: Project management; management model; agricultural projects; stakeholder competencies; project planning.

1. Introducción

Análisis recientes de la Unidad de Planificación Rural Agropecuaria, Ministerio de Agricultura y Desarrollo Rural (MADR, 2016) han establecido que la vocación agropecuaria del país asciende a 26,5 millones de hectáreas, en donde 11 millones de hectáreas están destinadas a actividades agrícolas, y cerca de 6 millones de Ha son aptas para la producción pecuaria. Felipe Fonseca, director de la UPRA, menciona que los principales problemas que se presentan en el sector son el uso ineficiente del suelo, que está estrechamente relacionado con la debilidad en el proceso de planificación del uso de este, la informalidad, la concentración y el fraccionamiento de la propiedad.

A partir de lo mencionado surge este proyecto de investigación, debido a que se evidencia que el sector no está siendo impulsado ni apoyado en la postulación y aprobación de proyectos en las convocatorias departamento; razón por la cual se evidencian bajos indicadores en la aprobación de estos en las diferentes convocatorias públicas que se hacen desde el Ministerio de Agricultura y Desarrollo rural de Colombia.

Dado lo anterior, se visualiza que la formulación, desarrollo y ejecución de proyectos agropecuarios constituyen una base importante en el crecimiento potencial de un país, debido a que estos, tienen por objetivo impulsar el crecimiento de microempresas y asociaciones que contribuyen a la generación de empleos, mejorando las condiciones de vida de los productores agropecuarios. 

Sin embargo, los proyectos se ven afectados en gran medida por diferentes limitantes, desde los escasos conocimientos técnicos que tienen los formuladores de proyectos de esta naturaleza, hasta la carencia de importantes parámetros conductuales como el liderazgo, establecimiento de relaciones sociales, comunicación y compresión de textos, falta de coordinación entre los actores que están involucrados en dichos proyectos, bajo nivel de capacitación en proyectos y resistencia a cambios en cuanto a la forma tradicional de gestionar los proyectos.

La investigación se desarrolló con un enfoque mixto secuencial cuali-cuanti (Creswell, 1994). En primer lugar, con un análisis cualitativo; que conllevó a revisar documentos sobre el tema, específicamente las páginas de las Instituciones del Sector Agropecuario Colombiano y las instituciones con gran fortaleza en el tema como son la FAO y el IICA. 

En segundo lugar, mediante la lectura y sistematización de datos consignados en bases de datos, se analizó el comportamiento de los mismos y se establecieron los procesos de cuatro convocatorias de proyectos, dando como resultado la consolidación del proceso general que se lleva en el departamento de Boyacá sobre la Gestión de los Proyectos Agropecuarios comprendiendo las principales limitantes en proyectos como son, la escasa articulación de los actores, las debilidades en el proceso de identificación de los proyectos, las bajas coberturas a nivel de los municipios, la centralización de los recursos en zonas determinadas.

En tercer lugar, se identificó el nivel de competencias de los actores, en este caso formuladores de proyectos, funcionarios de instituciones que académicas y gubernamentales y, empresas privadas que prestan servicios de asesoría al sector agropecuario y que son los encargados de llevar a cabo la gestión de los proyectos. En cuarto lugar, se identificaron las principales variables que hacen parte de un modelo de gestión de proyectos agropecuarios en el Departamento de Boyacá, en donde se destaca la gestión de proyectos agropecuarios, que está determinada por las condiciones institucionales y las competencias de los actores, con sus respectivas subvariables. 

En quinto lugar, se caracterizó el modelo con abordaje teórico, el cual permitió definir claramente cada variable con revisión de autores reconocidos en gestión de proyectos. Los resultados del enfoque cualitativo fueron insumos para la fase cuantitativa.

El enfoque cuantitativo se realizó mediante el abordaje y sistematización de criterios relevantes que se lograron identificar con el desarrollo del cronograma del proyecto con la elaboración, depuración y descripción de una base de datos en Excel. Se empleó el Software estadístico R para realizar un análisis descriptivo de los datos sistematizados e indagados a lo largo de la investigación, con el fin de establecer los factores con mayor influencia en la formulación y postulación de proyectos agropecuarios.

Finalmente, se evaluó el modelo teórico. Para evaluar el modelo, se aplicó un cuestionario con 38 preguntas con opción de respuesta tipo Likert a 147 formuladores de proyectos. Los datos fueron analizados en el software PLS, el cual permitió definir un modelo reflectivo-formativo de tercer orden (Hair Jr et al, 2016). El resultado fue la validación del modelo de medida y modelo estructural con Smart-PLS.

Como parte del análisis de la investigación en el ámbito de los proyectos agropecuarios, se identificaron, agruparon y relacionaron los distintos actores involucrados en la gestión de proyectos agropecuarios en el departamento de Boyacá, se estableció que la cobertura en los procesos de gestión de los proyectos -no supera el 60% en zona de estudio-, se definieron las funciones y competencias que poseen los actores y las debilidades en cuanto a la formación y experiencia como factores influyentes en el desarrollo de los proyectos, se visualizó el bajo conocimiento de metodologías, prácticas y trabajo que se hace en la fase de identificación de los proyectos.

Para la elaboración del modelo, luego de un análisis bibliométrico exhaustivo y de revisar 138 documentos en forma detallada, se tomaron como variables importantes del modelo, la variable dependiente, gestión de proyectos agropecuarios, como variables independientes, las competencias de los actores involucrados y las condiciones de las instituciones que participan en el sector y específicamente en los procesos de gestión de los proyectos. 

En competencias de los actores en proyectos, se logró identificar que existe formación y experiencia en competencias técnicas, en menor grado las competencias contextuales y existe una gran deficiencia en competencias comportamentales; a la vez se trabajó en indagar los factores limitantes y de éxito en la gestión de proyectos agropecuarios en Boyacá, a partir de esto es importante dar a conocer el contexto general del sector, en el cual se destaca un crecimiento del 6,8 % en el primer trimestre del año anterior e impulsó la economía colombiana Asociación Nacional de Empresarios de Colombia (ANDI, 2020).

2. Modelos de gestión: conceptualización

El equivalente a modelo, es forma o paradigma; son un cuerpo de distintas ideas que ofrecen a los gerentes o líderes de las organizaciones, preceptos sobre la mejor manera de hacer las cosas, cumplir con lo designado, desde el aspecto técnico y social (Abrahamson, 1997; Barley & Kunda, 1992). Al implementar el modelo es importante partir del conocimiento del contexto de la organización, conocer el ambiente social, político, cultural y tecnológico en el cual se desarrolla.

Se puede deducir que cada modelo que se implementa consulta la realidad en una región, dado por las variables económicas, tecnológicas, políticas, sociales, culturales, y ambientales, internamente se caracteriza el proceso, con las variables intrínsecas que trabaja en cada organización, al tomar la revisión de los modelos trabajados a través de la historia, surgen aspectos importantes para tenerlos en cuenta en la construcción del modelo, tales como: 1) competencias básicas, 2) tecnología, 3) actores y funciones, 4) estructura organizacional, y 5) procesos empresariales. 

Cada una de las organizaciones encuentran una complejidad al implementar un modelo u otro, dadas las características propias, las actividades heterogéneas que realizan, con objetivos que van hacia la optimización de procesos y recursos, trabajan con diferentes actores involucrados, que realizan diferentes funciones y cada uno o cada grupo cuenta con distintas competencias que se deben analizar.

Los modelos de Gestión de proyectos, orientan los procesos de gestión, creando pautas para el desarrollo de los mismos, con herramientas y técnicas que han creado los autores en diferentes épocas y que se van ajustando a los desarrollos del contexto.

2.1. Modelo Canvas

El Modelo CANVAS (The Business Model Canvas) es un método, desarrollado por Osterwalder, que se dirige a trabajar una alternativa que permita la agregación de valor a las ideas de los negocios, es considerada como una herramienta práctica y sencilla que se puede aplicar en cualquiera de los escenarios planteados. El método Canvas facilita desarrollar el proceso para alcanzar un modelo de negocio óptimo. De acuerdo con Salazar, (2016), Alexander Osterwalder dio un paso significativo en el mundo conceptual alrededor del diseño de empresas, evaluación e innovación de modelos de negocio, al proponer una filosofía clara de nueve bloques y unas reglas que permiten las interrelaciones entre estos, tanto por su representación integral como por la practicidad en el manejo conceptual. Asímismo, Ferreira (2015) afirma que lo fundamental de este modelo está en probar que es una idea eficaz y real mediante el establecimiento de todas las características que determinan el proceso y si no hay material sustentado para rellenar el diagrama, la idea pierde validez.

2.2. Modelo del ciclo de vida del proyecto 

Según Project Management Institute (PMI, 2010) este ciclo consiste en una serie de pasos que van desde el inicio hasta llegar a la conclusión. Brinda el marco de referencia único y básico para dirigir un proyecto. Las fases son secuenciales, superpuestas o iterativas. El ciclo del proyecto deberá ser lo suficientemente flexible, para permitir la inclusión de la diversidad de factores en el proyecto.

2.3. Modelo de dirección de proyectos complejos

La postura de Baccarini (1996), afirma que la dimensión de complejidad del proyecto está muy generalizada en la literatura sobre gestión de proyectos y ha recibido poca atención detallada, de ahí la propuesta de delimitar la complejidad de los proyectos en términos de las diferencias, interdependencias e integración.

3. Conceptualización de proyectos

Arboleda define el proyecto como el entrecruzamiento de aspectos financieros, económicas, ambientales y sociales, lo que implica el suministro de un bien o de un servicio, con el único objetivo de apoyar la contribución potencial al desarrollo de una región o comunidad a la cual se dirige, además lo considera como una estructura de un varias actividades que se relacionan que se ejecutan bajo una misma unidad de dirección y mando, con miras a lograr un fin determinado, en unas fechas definidas, mediante la asignación de los recursos humanos, tecnológicos y materiales (Arboleda, 2007). Los proyectos constan de cuatro etapas; la identificación, la formulación, la ejecución y la evaluación del mismo (Diagrama 1).

Diagrama 1

Representación de las fases, etapas y componentes del proyecto

Fuente: elaboración propia a partir de lo propuesto por FAO (2017).

Cada una de las cuales son muy importantes si mantienen coherencia y buena lógica; se considera que la etapa de identificación determina el fracaso o el éxito del proyecto, dado que en esta se define claramente cuál es el verdadero problema que se debe resolver, y de ahí se formulan el objetivo que se pretende alcanzar, las posibles alternativas que se deben analizar y el detalle de las actividades que conlleva para su desarrollo, lo más importante se refiere a los costos en que se incurre para así evaluar su viabilidad en el diagrama 1 se esquematiza en forma completa cada una de las etapas.

3.1. Proyectos agropecuarios

Un proyecto es la “célula básica” de la planeación y comprende un instrumento operativo para la producción de servicios y bienes. Los programas atienden problemas específicos de determinado sector o territorio, pero pueden conformarse a partir de un grupo de proyectos y operan a corto plazo. 

De tal manera que un plan en el contexto de la gestión del desarrollo se ubica en un nivel estratégico, el cual establece las principales líneas a seguir en determinado sector o territorio (Herrera, 2015).

Por su parte, Ginzburg et al, (2017) realiza una tipificación de los proyectos agropecuarios atendiendo los principios económicos, técnicos, políticos y sociales. Desde un enfoque de desarrollo social, el proyecto es un grupo de acción que se dirigen para producir cambios, transformar las realidades, así como la situación o condiciones de un grupo social definido. Con el propósito de lograr el desarrollo social en un entorno, dado que es necesario que se realicen intervenciones en forma directa (proyectos sociales y proyectos de inversión) e indirecta (proyectos complementarios) tal como lo expresa la cuadro 1.

Cuadro 1
Definición del concepto de proyecto agropecuario según diversos autores a lo largo de los años

Autor

Definición

Murcia (1998)

“Proyectos que están constituido por todo el complejo de actividades desarrolladas para utilizar recursos con objeto de obtener determinados beneficios”.

Mendieta (2003)

“Los proyectos agropecuarios se encuentran especialmente dirigidos al campo en la producción animal y vegetal, las actividades pesqueras y forestales, involucran también proyectos de riego, colonización, reforma agraria, extensión y crédito agrícola y ganadero, mecanización de faenas y abono sistemático”.

Puentes et al, (2019)

“Estudio cuidadoso que se hace en el sector rural y parte de la identificación de la problemática de una comunidad o empresa en un contexto y en un tiempo determinado, con componente participativo que identifica el problema central, plantea alternativas de solución que se desarrollan en una secuencia lógica, permite visualizar los aspectos de diagnóstico y protocolo (objetivos y justificación) y desarrolla los estudios de mercado, técnico, organizacional, financiero, ambiental y socioeconómico, para el logro de un fin, apoyados en el uso de herramientas informáticas”.

Moscoso (2015)

“Los proyectos agropecuarios son propuestas orientadas a desarrollar el manejo sustentable o sostenible de los recursos naturales para entregar productos de origen agropecuario para uso directo o indirecto del hombre”.

Rendón (2020)

“Un proyecto agropecuario es el conjunto de diversas actividades proyectadas y relacionadas entre sí, que a partir de un análisis meticuloso del sector y de la identificación de las problemáticas de una comunidad rural en un contexto y en un tiempo determinado, se plantean alternativas de solución que se desarrollan en una secuencia lógica y ejecutando los estudios técnicos, organizacionales, financieros, ambientales y socioeconómicos necesarios, para alcanzar un objetivo específico en beneficio de alguna de las áreas del sector, teniendo claro objetivos, metas, actividades, riesgos tiempos y presupuestos”.

Fuente: Elaboración propia.

4. Consideraciones metodológicas

El estudio se inscribe dentro del paradigma explicativo positivista, con características como el ser sistemático, empírico, público que analiza fenómenos naturales (Duque, 1998), es de enfoque mixto; de tipo no experimental, exploratorio dado que suministrara conocimientos, - descriptivo en esta investigación se harán reseñas, se caracterizaran rasgos, situaciones y atributos de la población objeto de estudio, en donde se estudia la realidad sobre el modelo de gestión pública y de gestión de proyectos agropecuarios, así como el proceso de asignación de recursos del estado para el fortalecimiento del sector, se trabajará con un diseño longitudinal que evaluará las tendencias y valores obtenidos en las convocatorias a través de proyectos desde el año 2016 hasta el año 2020. 

Esta investigación combina el método cualitativo y cuantitativo dirigido a la experiencia de los participantes, los datos emergen poco a poco, permitiendo la profundidad en las ideas, se contextualiza el fenómeno y los resultados son particulares.

Para esta investigación, el análisis cualitativo se centra en trabajar el objetivo de identificar las competencias de los actores en las fases de identificación y formulación. El enfoque cuantitativo abordó desde la teoría y establecer una verdad que se pudo demostrar con el uso de datos numéricos y con uso de técnicas estadísticas; este midió fenómenos, se aplicó a un caso concreto, los resultados se analizaron con base en las hipótesis y teorías sobre el tema, se identificó las causas, efectos y los resultados se pueden generalizar, este enfoque se trabajó para las bases de datos de resultados de las convocatorias públicas en el sector agropecuario y los indicadores de evaluación de proyectos. Las fases que contempló la investigación fueron:

4.1. Primera Fase

Se realizó un análisis documental, la búsqueda de la información se formalizó mediante el programa VOSviewer con tópicos subdivididos en investigaciones que contienen conceptos, evolución y tipologías de modelos de gestión, en ellos, se destacaron los más representativos para tomarlos como pauta metodológica, se utilizaron bases de datos como Scopus y Web of Science (WOS), como herramienta de análisis de datos bibliográficos y construcción de mapas de conocimiento para generar, registrar y asociar ideas; siendo esta una forma de organizar, aplicar, explicar, asimilar y modificar los conocimientos, acorde con los objetivos planteados, en esta fase análisis de documentos, se pretende establecer las principales variables que trabajan los modelos de gestión, hasta llegar a los modelos de gestión de proyectos agropecuarios

Para la revisión bibliográfica se compiló el trabajo de instituciones de orden internacional como, la FAO y el IICA sobre el tema de modelos de gestión, teorías de la gestión pública, políticas públicas y gestión de proyectos para el sector agropecuario en Colombia; así como la revisión de la normatividad, los procedimientos y las convocatorias que se hacen constantemente, además se revisarán las bases de datos de los resultados de las convocatorias y las evaluaciones de proyectos agropecuarios.

Esta fase concluyó con la identificación de los modelos clave más importantes en la gestión de proyectos, que se pueden aplicar a la gestión de proyectos agropecuarios en el departamento de Boyacá, se identificaron las variables en cuanto a procesos y áreas de conocimiento utilizadas en el modelo de Gestión de Proyectos que unido con las que presenta el desarrollo de los proyectos en la región, llevaron a concluir con un modelo definido. Apropiado para el contexto y el tema agropecuario.

4.2. Segunda fase

Para construir el Modelo de Gestión de Proyectos, se seleccionaron las variables más representativas que permitieron ilustrar los parámetros de la gestión de proyectos, el movimiento y el traslado de la información entre los aspectos tácitos y explícitos y se convirtieron en el mecanismo dinámico y constante de relación existente entre las variables seleccionadas, lo cual se constituyó como base del modelo (Passos, 2015).

Asimismo, se muestra la interacción de los procesos de forma continua y ontológica e integración del conocimiento individual, grupal, organizacional e inter organizacional, los cuales formaron la red del conocimiento (Programa Regional de Investigación e Innovación por Cadenas de Valor – PRIICA) se desarrollaron las etapas del modelo empezando por el diagnóstico; con actividades definidas como el análisis de los términos de referencia de las 4 convocatorias, análisis de los formatos de evaluación de proyectos, estudio y análisis de los resultados.

Lo relacionado con la recolección de datos sobre evaluación de los proyectos que concluye con un cruce matricial que permitió definir los factores limitantes en la gestión del proyecto, al mismo tiempo se fue trabajando los actores que sugieren las convocatorias e identificando las competencias a través de revisión de documentos, para adaptar un documento que permitió establecer las competencias del personal que gestiona proyectos en el Departamento de Boyacá.

Posterior, a ello se establecieron las variables y categorías del modelo, desarrolladas y finalmente se realizó la validación del modelo. De igual forma, se implementó un enfoque cualitativo con un diseño de investigación de tipo exploratorio descriptivo no experimental de corte transversal con apoyo de un grupo focal.

Para la construcción y validación del modelo de gestión de proyectos agropecuarios, se contó con las respuestas obtenidas en el formulario, se trabajó el software, el cual permitió elaborar un modelo de medición, definir las variables y las categorías propias del sector, luego a partir de ese modelo, se establecieron las relaciones de las variables, aplicadas al proceso de gestión de proyectos agropecuarios en Boyacá, haciendo la validación teórica con el contexto

4.3. Tercera fase

Se realizó la validación del modelo de gestión mediante el Modelo de Ecuaciones Estructurales SEM. Los modelos de ecuaciones estructurales (SEM o Structural equation modeling) incluyendo un conjunto diverso de modelos matemáticos, algoritmos y métodos estadísticos que permiten adaptar la obtención de resultados a partir de datos y constructos diversos. Los modelos de ecuaciones estructurales incluyeron el análisis factorial confirmatorio, análisis de ruta y los modelos de mínimos cuadrados parciales.

5. Gestión pública y la relación de los proyectos agropecuarios: Resultados

En este apartado se muestran los resultados de la investigación, dando inicio con el modelo conceptual que presenta la relación entre los constructos latentes exógenos y los constructos latentes endógenos, se muestra en el Diagrama 2. Por lo tanto, la gestión de proyectos agropecuarios está influenciada por los dos constructos principales.

Diagrama 2

Modelo conceptual

Diagrama

Descripción generada automáticamente

Fuente: Elaboración propia.

Las hipótesis del estudio son las siguientes:

H1: Las condiciones institucionales influyen significativamente en la gestión de proyectos agropecuarios

H2: Las competencias de los actores influyen significativamente en la gestión de proyectos agropecuarios

H3: Las condiciones institucionales influyen significativamente en las políticas previas

H4: Las condiciones institucionales influyen significativamente en las estructuras formales

H5: Las condiciones institucionales influyen significativamente en los recursos

H6: Las competencias de los actores influyen significativamente en la comunicación

H7: Las competencias de los actores influyen significativamente en el liderazgo

H8: Las competencias de los actores influyen significativamente en la resolución de conflictos

H9: Las competencias de los actores influyen significativamente en el logro motivacional

H10: Las competencias de los actores influyen significativamente en el trabajo en equipo

H11: Las competencias de los actores influyen significativamente en lo cognitivo

4.1. Lista preliminar de factores

Después de realizar una revisión exhaustiva y detallada de la literatura, los factores que influencian la gestión de proyectos agropecuarios se describen en la Tabla 1. El cuestionario se construyó en dos secciones.

Tabla 1
Fiabilidad y validez de los constructos

Principales Constructos

Items

Cargas

Alfa de

combrach

CR

AVE

R2

Condiciones institucionales

0.884

0.908

0.553

Políticas previas

PP_1

PP_2

PP_3

0.819

0.876

0.884

0.823

0.895

0.740

0.782

Estructuras formales

EF_1

EF_2

EF_3

0.787

0.863

0.861

0.786

0.876

0.701

0.814

Recursos

RS_1

RS_2

0.869

0.895

0.714

0.875

0.777

0.631

Competencias de actores

0.946

0.952

0.540

Comunicativas

CI_1

CI_2

0.865

0.870

0.671

0.859

0.752

0.746

Liderazgo

CL_1

CL_2

CL_3

CL_4

0.815

0.866

0.877

0.862

0.878

0.916

0.732

0.713

Resolución de conflicto

CRC_1

CRC_2

CRC_3

0.844

0.852

0.824

0.792

0.878

0.706

0.743

Logro motivacional

CLM_1

CLM_2

0.921

0.910

0.807

0.912

0.838

0.739

Trabajo en equipo

CTE_1

CTE_2

CTE_3

0.796

0.889

0.878

0.816

0.891

0.732

0.748

Cognitivas

CC_1

CC_2

CC_3

0.914

0.895

0.903

0.888

0.931

0.817

0.746

Gestión de proyectos agropecuarios

GA_1

GC_1

GI_1

GI_2

GIS_1

GIS_2

GR_1

GR_2

0.793

0.815

0.835

0.835

0.665

0.628

0.803

0.808

0.904

0.923

0.603

0.280

Fuente: Elaboración propia.

La primera sección consistió en la información personal de los encuestados, mientras que la sección dos consistió en la parte principal del cuestionario. La sección dos se clasificó en tres grupos de acuerdo con la naturaleza de cada constructo: 1) condiciones institucionales (CI) que a su vez se dividió en políticas previas (PP), estructuras formales (EF) y recursos (RS). 2) Competencias de actores (CA) dividida en comunicación (CII), liderazgo (CL), resolución de conflictos (CRC), logro motivacional (CLM), trabajo en equipo (CTE) y cognitivas (CC). 3) Gestión de proyectos agropecuarios (GPA).

4.2. Evaluación del modelo de medición externo

El modelo de medición externo tiene como objetivo calcular la confiabilidad, la consistencia interna y la validez de las variables observadas (medidas a través del cuestionario) junto con las variables no observadas (Ho, 2013). Las evaluaciones de consistencia se basan en pruebas de confiabilidad de constructo y observación única, mientras que la validez convergente y discriminante se utilizan para la evaluación de la validez (Hair et al, 2013; Peng & Lai, 2012). La confiabilidad de una sola variable observada describe la varianza de un individuo observado en comparación con una variable no observada mediante la evaluación de las cargas externas estandarizadas de las variables observadas (Götz et al, 2010).

Se cree que las variables observadas con una carga externa de 0,7 o mayor son muy aceptables (Hair et al, 2013; Peng & Lai, 2012), mientras que la carga externa con un valor inferior a 0,7 debe descartarse (Chin, 1998). Según los datos de la tabla 3, los datos de las cargas externas variaron entre 0.787 y 0.946.

Así mismo, se utilizó el alfa de Cronbach y la Fiabilidad Compuesta (CR) para la evaluación de la consistencia interna en la fiabilidad de los constructos. Sin embargo, en comparación con el alfa de Cronbach, se cree que CR es una mejor evaluación de la consistencia interna, ya que conserva las cargas estandarizadas de las variables observadas (Fornell & Larcker, 1980).

La Tabla 2 muestra que el alfa de Cronbach y el CR para todos los constructos fueron superiores a 0,80. Por lo tanto, el alfa de Cronbach y el CR mostraron que las escalas eran razonablemente confiables e indicaron que todos los valores latentes del constructo excedieron el nivel de umbral mínimo de 0,70. Para verificar la validez convergente de las variables, se calculó la varianza promedio extraída (AVE) de cada constructo latente (Fornell & Larcker, 1980).

Los constructos latentes en el modelo deben tomar el 50% más bajo de la varianza de la variable observada. Por lo tanto, esto indica que el AVE para todos los constructos debe estar por encima de 0,5 (Hair et al, 2013; Peng & Lai, 2012; Barclay, et al, 1995).

En la Tabla 2, se evidencia que todos los valores de AVE fueron superiores a 0,5, por lo que se confirmó la validez convergente para este modelo de estudio. Estos resultados confirmaron la validez convergente y la buena consistencia interna del modelo de medición. El siguiente paso de evaluación fue la validez discriminante de los constructos latentes. La validez discriminante define que la variable manifiesta en cualquier constructo es distinta de otros constructos en el modelo de ruta, donde su valor de carga cruzada en la variable latente es mayor que en cualquier otro constructo (Sarstedt et al, 2014).

Se utilizó el criterio de Fornell y Larcker (1981) y cargas cruzadas para evaluar la validez discriminante. La Tabla 2 muestra la prueba de criterio de Fornell y Larcker (1981) del modelo donde se compararon las correlaciones al cuadrado con las correlaciones de otras construcciones latentes.

Tabla 2
Test de criterio de Fornell–Larcker

 

CA

CC

CCM

CI

CL

CLM_

CRC

CTE

EF

GPA

PP

RS

CA

0.935

 

 

 

 

 

 

 

 

 

 

 

CC

0.864

0.9 Sarstedt, M., Ringle, C. M., Smith, D., Reams, R., & Hair, J. F. (2014). Partial least squares structural equation modeling (PLS-SEM): A useful tool for family business researchers. Journal of Family Business Strategy, 5(1), 105-115. https://doi.org/10.1016/j.jfbs.2014.01.00204

 

 

 

 

 

 

 

 

 

 

CCM

0.738

0.519

0.867

 

 

 

 

 

 

 

 

 

CI

0.584

0.549

0.516

0.914

 

 

 

 

 

 

 

 

CL

0.844

0.582

0.702

0.446

0.856

 

 

 

 

 

 

 

CLM_

0.860

0.742

0.532

0.540

0.602

0.915

 

 

 

 

 

 

CRC

0.862

0.642

0.590

0.424

0.704

0.765

0.840

 

 

 

 

 

CTE

0.865

0.825

0.514

0.514

0.596

0.742

0.653

0.856

 

 

 

 

EF

0.508

0.473

0.457

0.902

0.377

0.509

0.389

0.410

0.837

 

 

 

GPA

0.511

0.447

0.487

0.410

0.486

0.363

0.355

0.442

0.382

0.776

 

 

PP

0.560

0.533

0.495

0.884

0.418

0.471

0.394

0.543

0.676

0.389

0.860

 

RS

0.427

0.396

0.363

0.795

0.356

0.406

0.298

0.352

0.625

0.265

0.551

0.882

Fuente: Elaboración propia.

Así mismo, se presenta que todas las correlaciones fueron más pequeñas en relación con la raíz cuadrada de la varianza promedio ejercida a lo largo de las diagonales, lo que implica una validez discriminante satisfactoria.

Lo antes expresado, demostró que las variables observadas en cada constructo indicaron la variable latente dada, lo que confirma la validez discriminante del modelo. La Tabla 3 muestra que la carga cruzada de todas las variables observadas fue mayor que las intercorrelaciones del constructo de todas las demás variables observadas en el modelo. Por lo tanto, estos hallazgos confirmaron los estándares de evaluación de cargas cruzadas y proporcionaron una validación aceptable para la validez discriminante del modelo de medición. Como resultado, se supuso que el modelo conceptual sugerido era aceptable, con confirmación de adecuada confiabilidad, validez convergente, validez discriminante y la verificación del modelo de investigación.

4.3. Evaluación del modelo estructural interno

Una vez se confirmó que el modelo de medición era válido y confiable. El siguiente paso fue medir los resultados del modelo estructural interno. Esto incluyó observar la relevancia predictiva del modelo y la relaciones entre los constructos. El coeficiente de determinación (R2), Coeficiente de ruta (valor b) y valor estadístico T, tamaño del efecto (ƒ2), relevancia predictiva del modelo (Q2) y bondad de ajuste (GOF) son los estándares clave para evaluar el modelo estructural interno.

4.4. Medición del valor R2

El coeficiente de determinación mide el tamaño del efecto general y la varianza explicada en el constructo endógeno para el modelo estructural y, por lo tanto, es una medida de la precisión predictiva del modelo. En este estudio, el modelo de ruta interna fue 0,275 para la construcción latente endógena de calidad. Esto indica que los dos constructos independientes explican sustancialmente el 27,5% de la varianza en la gestión de proyectos agropecuarios. Aunque parece un valor leve, se asume que al ser el estudio relacionado con ciencias sociales el valor es aceptable.

Este valor tiene relación con lo que plantea Falk y Miller (1992) quienes recomiendan que los valores de R2 deberían ser iguales o superiores a 0,10 para que la varianza explicada de un determinado constructo endógeno se considere adecuada. Por su parte, Cohen (1988) sugirió que los valores de R2 para las variables latentes endógenas se evalúen de la siguiente manera: 0,26 (sustancial), 0,13 (moderado), 0,02 (débil). Adoptando lo que plantea Cohen (1988) la explicación de la varianza en la gestión de proyectos agropecuarios es sustancial.

4.5. Estimación de coeficientes de trayectoria (b) y estadísticos

Los coeficientes de ruta en el PLS y el coeficiente beta estandarizado en el análisis de regresión fueron similares. A través del valor beta se comprobó la significación de la hipótesis. La beta denota la variación esperada en el constructo dependiente para una variación unitaria en los constructos independientes. Se calcularon los valores beta de cada ruta en el modelo hipotético, cuanto mayor sea el valor beta, mayor será el efecto sustancial en la construcción latente endógena.

Sin embargo, el valor beta tuvo que ser verificado por su nivel de significación a través de la prueba de estadística T. El procedimiento de arranque se utilizó para evaluar la importancia de las hipótesis (Chin, 1998) Para probar la importancia del coeficiente de ruta y los valores de las estadísticas T, se llevó a cabo un procedimiento de arranque utilizando 1000 submuestras sin cambios de signo para este estudio, como se presenta en la Tabla 3.

Tabla 3
Coeficiente de trayectoria y T- estadísticos

 

Beta estandarizada

T - Estadística

Valores P

CA -> GPA

0.413

13.898

0.000

CI -> GPA

0.168

1.850

0.065

CA -> CC

0.864

35.261

0.000

CA -> CCM

0.738

14.008

0.000

CA -> CL

0.845

20.376

0.000

CA -> CLM

0.860

37.813

0.000

CA -> CRC

0.862

26.671

0.000

CA -> CTE

0.865

33.767

0.000

CI -> EF

0.902

45.438

0.000

CI -> PP

0.884

43.788

0.000

CI -> RS

0.795

19.946

0.000

Fuente: Elaboración propia.

Como se predijo, los hallazgos en la Tabla 3 confirmaron que el factor relacionado con las competencias de los actores influyó significativamente en la gestión de proyectos agropecuarios (b = 0.413, T = 13.898, p < 0.000). Por lo tanto, H1 fue aceptada. Además, al observar la influencia significativa del factor relacionado con las condiciones institucionales en la gestión de proyectos agropecuarios (H2), los hallazgos no respaldan que el factor relacionado con las condiciones institucionales influya significativamente (b = 0.168, T = 1.850, p < 0.065) por lo que H2 es rechazada. 

En cuanto a las condiciones institucionales, se influencian significativamente en las políticas previas, por lo que H3 es aceptada (b = 0.884, T = 43.788, p < 0.000). H4 también es aceptada, puesto que las condiciones institucionales influyen significativamente en las estructuras formales (b = 0.902, T = 45.438, p < 0.000). Finalmente, las condiciones institucionales influyen significativamente en los recursos, por lo que H5 es aceptada (b = 0.795, T = 19.946, p < 0.000).

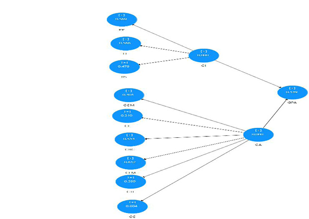
En cuanto a las competencias de los actores Las competencias de los actores influyen significativamente en la comunicación, por lo que H6 es aceptada. H7: Las competencias de los actores influyen significativamente en el liderazgo, por lo que H7 es aceptada. Las competencias de los actores influyen significativamente en la resolución de conflictos, por lo que H8 es aceptada. H9: Las competencias de los actores influyen significativamente en el logro motivacional, por lo que H9 es aceptada. Las competencias de los actores influyen significativamente en el trabajo en equipo, por lo que H10 es aceptada. Finalmente, las competencias de los actores influyen significativamente en lo cognitivo, por lo que H11 es aceptada. En la ilustración 1 se presenta la evaluación del modelo de ecuaciones estructurales.

Ilustración 1

Evaluación del modelo de ecuaciones estructurales

Diagrama, Esquemático

Descripción generada automáticamente

Fuente: Elaboración propia.

4.6. Medición del tamaño del efecto (ƒ2)

El ƒ2 es el grado del impacto de cada constructo latente exógeno sobre el constructo latente endógeno. Cuando se elimina una construcción independiente del modelo de ruta, cambia el valor del coeficiente de determinación (R2) y define si la construcción exógena latente eliminada tiene una influencia significativa en el valor de la construcción endógena latente. Los valores de f2 son 0,35 (efecto fuerte), 0,15 (efecto moderado) y 0,02 (efecto débil) (Cohen, 1988).

La Tabla 3 muestra el ƒ 2 de los cálculos SEM. Allí se muestra el tamaño del efecto de competencias de los actores sobre gestión de proyectos agropecuarios como un efecto moderado, mientras que el efecto de las condiciones institucionales sobre la gestión de proyectos agropecuarios tiene un efecto débil. En la Tabla 4 se presentan los diferentes efectos para cada uno de los constructos.

Tabla 4
Evaluación del modelo de ecuaciones estructurales

CC

CCM

CL

CLM

CRC

CTE

EF

GPA

PP

RS

CA

2.940

1.194

2.486

2.830

2.888

2.972

0.156

CI

4.384

0.026

3.584

1.712

Fuente: Elaboración propia.

4.7. Relevancia Predictiva del Modelo (Q2)

Las estadísticas Q2 se utilizan para medir la calidad del modelo de ruta PLS, que se calcula utilizando procedimientos de vendaje (Tenenhaus et al, 2005) y se realizó una redundancia de validación cruzada. El criterio Q2 recomienda que el modelo conceptual pueda predecir las construcciones latentes endógenas. En el SEM, los valores de Q2 medidos deben ser mayores que cero para una construcción latente endógena particular. En la Ilustración 2, se muestra que los valores de Q2 para este modelo de estudio fueron iguales a 0.149, que fue mayor que el límite del umbral, y respalda que la relevancia predictiva del modelo de ruta fue adecuada para la construcción endógena de gestión de proyectos agropecuarios.

Ilustración 1

Relevancia predictiva del modelo

Gráfico, Diagrama

Descripción generada automáticamente

Fuente: Elaboración propia.

Los demás constructos endógenos correspondientes a las condiciones institucionales y las competencias de los actores también arrojaron valores mayores que el límite del umbral.

4.8. Índice de bondad de ajuste

El índice de bondad de ajuste (GOF) se aplica como un índice para el ajuste completo del modelo para verificar que el modelo explica suficientemente los datos empíricos (Tenenhaus et al, 2005). Los valores de GOF se encuentran entre 0 y 1, donde los valores de 0,10 (pequeño), 0,25 (mediano) y 0,36 (grande) indican la validación global del modelo de ruta. El GOF se calcula usando el valor medio geométrico de la comunalidad promedio (valores AVE) y los valores promedio de R2mediante la Ecuación:

Texto

Descripción generada automáticamente con confianza media

A partir de la Tabla 5 se calculó que el índice GOF para este modelo de estudio se midió como 0,578, lo que muestra que los datos empíricos se ajustan satisfactoriamente al modelo y tienen un poder predictivo sustancial en comparación con los valores de referencia.

Tabla 5
Cálculo GOF

Constructo

AVE

R2

Condiciones institucionales

0.553

Políticas previas

0.740

0.782

Estructuras formales

0.701

0.814

Recursos

0.777

0.631

Competencias de actores

0.540

Comunicativas

0.752

0.746

Liderazgo

0.732

0.713

Resolución de conflicto

0.706

0.743

Logro motivacional

0.838

0.739

Trabajo en equipo

0.732

0.748

Cognitivas

0.817

0.746

Gestión de proyectos agropecuarios

0.603

0.280

Valores promedio

0.708

0.472

GOF = √(AVE × R2)

0.578

Fuente: Elaboración propia.

El SRMR es un índice del promedio de residuos estandarizados entre las matrices de covarianza observadas e hipotéticas (Chen, 2007). El SRMR es una medida del ajuste estimado del modelo. Cuando SRMR = <0.08, entonces el modelo de estudio tiene un buen ajuste (Hu y Bentler, 1998) siendo un SRMR más bajo un mejor ajuste. La Tabla 6 muestra que el SRMR de este modelo de estudio fue de 0,076, lo que reveló que este modelo de estudio tuvo un buen ajuste, mientras que el Chi-Cuadrado fue igual a 1256,900 y también se midió NFI igual a 0,906 que valores entre 0 y 1, considerándose 0.9 el umbral para un indicador de buen ajuste (Byrne, 1998).

Tabla 6
Resumen de ajuste del modelo

Modelo estimado

SRMR

0.076

Chi-Square

1256.900

NFI

0.906

Fuente: Elaboración propia.

De acuerdo con el análisis completo de los modelos de medición y modelo estructural, se determinó que ambos modelos fueron confirmados. Todas las hipótesis fueron estadísticamente significativas y, por lo tanto, todas fueron aceptadas, excepto la H2, que no es significativa en el contexto de gestión de proyectos agropecuarios en el departamento de Boyacá. Para los efectos, se presenta en el diagrama 3 como una representación del Modelo final de gestión de proyectos agropecuarios.

Diagrama 3

Modelo final de gestión de proyectos agropecuarios

C:\Users\glori\Downloads\modelo validado de mgpa.jpg

Fuente: Elaboración propia.

En este sentido, se presenta el modelo final que se representa en el diagrama 5 los resultados de este estudio respaldan una imagen más amplia y precisa de los factores que influyen en la gestión de proyectos agropecuarios y pueden respaldar la construcción de un conjunto de estrategias de los tomadores de decisiones para superar las barreras que se presentan en estos.

5. Conclusiones

Una vez validado el modelo antes expresado y con la respuesta de considerarlo modelo reflectivo – formativo dadas las variables, se encontró como primer hallazgo que las Condiciones Institucionales y las Competencias de los actores influyen significativamente en la Gestión de Proyectos Agropecuarios En Boyacá. Dados los resultados en los valores de CI _ GPA: 0.169 y CA- GPA: 0.432, en los dos casos son valores positivos. Es importante resaltar que, para el departamento de Boyacá, la variable que tiene mayor relevancia es la de competencias de los actores.

El grado de influencia de las CI sobre la GPA, a pesar de no mostrar un valor significativo alto, la hipótesis no se rechaza, se tiene en cuenta, esto se explica por el número de instituciones y entidades que existen en el departamento y que apoyan los procesos de las convocatorias y los proyectos, se analizaron los antecedentes y las principales funciones, así como el papel que juega cada una como actor en el proceso de Gestión de Proyectos.

 Un modelo de gestión de proyectos, estructurado y evaluado, se convierte en la herramienta de gestión clave para que las entidades públicas puedan hacer uso eficiente de recursos públicos, facilitará los procesos de articulación entre las instituciones del sector agropecuario en Boyacá y contribuirá con el mejoramiento de las competencias de los actores y así se pueda lograr y satisfacer las necesidades de las organizaciones y de los pequeños productores, con una mejor identificación y formulación de proyectos y con el tiempo se aporte al verdadero desarrollo en el sector agropecuario en el Departamento de Boyacá y en el país.

Referencias bibliograficas

Abrahamson, E. (1997). The emergence and prevalence of employee management rhetorics: The effects of long waves, labor unions, and turnover, 1875 to 1992. Academy of Management Journal, 40(3), 491-533. https://doi.org/10.2307/257051

ANDI. (2020). Colombia: Balance 2020 y Perspectivas 2021. https://www.andi.com.co//Uploads/Balance%202020%20y%20perspectivas%202021_637471684751039075.pdf

Arboleda, G. (2007). Marco Lógico. AC Editores.

Baccarini, D. (1996). The concept of project complexity—A review. International Journal of Project Management, 14(4), 201-204. https://doi.org/10.1016/0263-7863(95)00093-3

Barclay, D., Thompson, R., & Higgins, C. (1995). The Partial Least Squares (PLS) Approach to Causal Modeling: Personal Computer Use as an Illustration. Technology Studies, 2. https://www.researchgate.net/publication/242663837_The_Partial_Least_Squares_PLS_Approach_to_Causal_Modeling_Personal_Computer_Use_as_an_Illustration

Barley, S. R., & Kunda, G. (1992). Design and Devotion: Surges of Rational and Normative Ideologies of Control in Managerial Discourse. Administrative Science Quarterly, 37(3), 363-399. https://doi.org/10.2307/2393449

CEPAL, FAO, & IICA. (2015). Perspectivas de la agricultura y del desarrollo rural en las Américas: Una mirada hacia América Latina y el Caribe 2015-2016. CEPAL. https://repositorio.cepal.org/handle/11362/39023

Chin, W. W. (1998). Commentary: Issues and Opinion on Structural Equation Modeling. MIS Quarterly, 22(1), vii-xvi. http://www.jstor.org/stable/249674

Cohen, J. (1988). Statistical Power Analysis for the Behavioral Sciences. (2nd ed.). Lawrence Erlbaum Associates, Publishers.

Creswell, J. W. (1994). Diseño de investigación. Aproximaciones cualitativas y cuantitativas. Sage. Capitulo, 9, 143–171.

Duque, J. (1998). ¿Qué es investigación, qué es un proyecto de investigación y como se desarrolla? Ciudad gestión.

Falk, R. F., & Miller, N. B. (1992). A primer for soft modeling (pp. xiv, 103). University of Akron Press.

Ferreira, D. C. (2015). El modelo CANVAS en la formulación de proyectos. Cooperativismo & Desarrollo, 23(107), Article 107. https://doi.org/10.16925/co.v23i107.1252

Fornell, C., & Larcker, D. F. (1980). The Use of Canonical Correlation Analysis in Accounting Research. Journal of Business Finance & Accounting, 7(3), 455-474. https://doi.org/10.1111/j.1468-5957.1980.tb00213.x

Ginzburg, R., Torrella, S. A., Menéndez, A., Sabarots Gerbec, M., Adámoli, J., & Rujana, M. (2017). Evaluación ambiental y planificación de la expansión agropecuaria y forestal en la cuenca del río Miriñay. RIA. Revista de investigaciones agropecuarias, 43(1), 51–58.

Götz, O., Liehr-Gobbers, K., & Krafft, M. (2010). Partial least squares: concepts, methods and applications [en línea].

Hair, J. F., Ringle, C. M. & Sarstedt, M. (2013). Partial Least Squares Structural Equation Modeling: Rigorous Applications, Better Results and Higher Acceptance. Long Range Planning, 46(1-2), 1-12. https://ssrn.com/abstract=2233795

Hair, Jr, J. F., Hult, G. T., Ringle, C. M., & Sarstedt, M. (2016). A Primer on Partial Least Squares Structural Equation Modeling (PLS-SEM). (2.a ed.). SAGE Publications, Inc.

Herrera, F. (2015). Proyectos sociales diseño y gestión para el desarrollo local y rural. Mnemosyne. http://ri.uaemex.mx/handle/20.500.11799/49187

Ho, R. (2013). Handbook of Univariate and Multivariate Data Analysis with IBM SPSS (2.a ed.). CRC Press.

Kunda, G., & Ailon-Souday, G. (2009). Managers, Markets, and Ideologies: Design and Devotion Revisited. En The Oxford Handbook of Work and Organization. Oxford University Press. https://doi.org/10.1093/oxfordhb/9780199299249.003.0011

MADR. (2016a). Apertura Registro Proyecto Apoyo a Alianzas Productivas 2016-2018. https://www.minagricultura.gov.co/convocatorias/Paginas/Apertura-Registro-AlianzasProductivas.aspx

Mendieta, B. (2003). Formulación y evaluación de proyectos de inversión agropecuaria. [Tesis. Universidad Nacional Agraria]. https://repositorio.una.edu.ni/2803/

Moscoso Gómez, M. E. (2015). Los proyectos de inversion agropecuaria en un agroecosistema sostenible. (Tomo 1). ESPOCH. http://cimogsys.espoch.edu.ec/direccion-publicaciones/public/docs/books/2019-09-17-220635-los%20proyectos%20de%20inversi%C3%B3n%20agropecuaria%20en%20un%20agroecosistema%20sostenible-comprimido.pdf

Murcia, H. (1998). Estrategias modernas para hacer proyectos de creación y desarrollo de empresas agropecuarias. Impresiones Punto Dorado.

Passos, E. S. (2015). Metodología para la presentación de trabajos de investigación. PARAGUAY.

Peng, D. X., & Lai, F. (2012). Using partial least squares in operations management research: A practical guideline and summary of past research. Journal of Operations Management, 30(6), 467-480. https://doi.org/10.1016/j.jom.2012.06.002

Project Management Institute-PMI. (2010). Guía de los fundamentos para la dirección de proyectos (PMBOK®) (4.a ed.). Project Management Institute.

Puentes, G. A., Sanabria Neira, N. C., & Serrano Amado, A. M. (2018). Manual de planificación estratégica: Herramienta administrativa para la empresa agropecuaria. Editorial Universidad Pedagógica y Tecnológica de Colombia. http://repositorio.uptc.edu.co/handle/001/3319

Rendón, O. E. (2020). Incidencia de las políticas públicas en la gestión de los riesgos en la ejecución de los proyectos agropecuarios en Colombia. [Universidad Nacional Abierta y a Distancia – UNAD]. https://repository.unad.edu.co/handle/10596/33469

Salazar, A. F. (2016). Factores determinantes en innovación de modelos de negocio en el clúster sector constructor del Parque de Innovación Empresarial Universidad Nacional de Colombia Sede Manizales. [Universidad Nacional de Colombia Sede Manizales]. https://repositorio.unal.edu.co/handle/unal/55978

Sarstedt, M., Ringle, C. M., Smith, D., Reams, R., & Hair, J. F. (2014). Partial least squares structural equation modeling (PLS-SEM): A useful tool for family business researchers. Journal of Family Business Strategy, 5(1), 105-115. https://doi.org/10.1016/j.jfbs.2014.01.002

Tenenhaus, M., Vinzi, V. E., Chatelin, Y.-M., & Lauro, C. (2005). PLS path modeling. Computational Statistics & Data Analysis, 48(1), 159-205. https://doi.org/10.1016/j.csda.2004.03.005