Universidad del Zulia (LUZ)

Revista Venezolana de Gerencia (RVG)

Año 28 No. 103, 2023, 1069-1084

JULIO-SEPTIEMBRE

ISSN 1315-9984 / e-ISSN 2477-9423

Como citar: Manosalvas Vaca, C. A., Manosalvas Vaca, L., Guerrero Bejarano, M. A., y Silva Siu, D. R. (2023). Absorptive Capacity in Inbound and Outbound Open Innovation in Emerging Economy context. Revista Venezolana De Gerencia, 28(103), 1069-1084. https://doi.org/10.52080/rvgluz.28.103.10

Absorptive Capacity in Inbound and Outbound Open Innovation in Emerging Economy context

Manosalvas Vaca, Carlos A.*

Manosalvas Vaca, Luis**

Guerrero Bejarano, María Auxiliadora***

Silva Siu, Daniel Ricardo****

Abstract

The knowledge society is characterized by competitive and complex business environments, a situation that forces companies to develop permanent innovation processes to generate competitive advantages that allow them to survive in a new business environment. In response to this premise, dynamic capabilities and specifically Absorptive Capacity (ACAP), is the most relevant capacity to obtain higher levels of organizational performance. In this context, this study analyzed whether ACAP influences the development of inbound and outbound open innovation. Through surveys directed at 252 managers of SMEs that offer technology services in an emerging economy, and using the PLS-SEM technique, it was evidenced that ACAP has a positive relationship with Inbound and Outbound Open Innovation. The results reveal that the application of innovation models requires the development of dynamic capabilities, mainly absorptive capacity, with four of its components: assimilation, acquisition, transformation and exploitation. Organizations must adopt strategies to correctly detect and absorb external knowledge in order to establish an adequate connection with internal knowledge and, in this way, take advantage of the benefits inherent to open innovation.

Keywords: Absorptive capacity; incoming open innovation; outgoing open innovation.

Recibido: 28.03.23 Aceptado: 06.06.23

* PhD en Administración Estratégica de Empresas en la Pontificia Universidad Católica del Perú – CENTRUM. Magíster en Gestión Empresarial e Ingeniero en Electrónica y Computación. Docente Investigador Titular de la Universidad Estatal Amazónica del Ecuador y Docente de Posgrado de la Pontificia Universidad Católica del Ecuador, Universidad Internacional del Ecuador, IAEN y UTA. Quito- Ecuador. Email: cmnosalvas@uea.edu.ec / camanosalvasva@uide.edu.ec. ORCID: https://orcid.org/0000-0002-7521-069X

** Doctor Business Administration Magister Business Administration Consultor y Capacitador especialista en Temas de Neurociencia Empresarial, Inteligencia Artificial, Programación Neurolinguista y Neurocoaching Docente a nivel de Posgrados en temas de Estrategia Empresarial Global Marketing y Ventas Metodología de la Investigación. Profesor de la Universidad Estatal Amazónica. Puyo, Ecuador. Email: lmanosalvas@uea.edu.ec. ORCID: https://orcid.org/0000-0002-4659-8090

*** Doctora en administración, máster en Administración de empresas e Ingeniera en Negocios Internacionales. Directora Académica en Universidad Internacional del Ecuador, Docente Investigadora en Universidad César Vallejo, Lima, Perú y Tecnológico Universitario Espíritu Santo. Lima-Perú. Email: maguerrerobe@uide.edu.ec ORCID: https://orcid.org/0000-0002-1412-5870 

**** Doctor en Gestión Pública y Gobernabilidad, Máster en Inteligencia de Negocios por INCAE y en tecnologías de la Información por ESAN, Ingeniero Industrial. Catedrático en la Escuela Profesional de Ingeniería Industrial, Universidad César Vallejo. Callao- Perú. Email: dsilvas@ucv.edu.pe ORCID: https://orcid.org/0000-0003-1783-6261

Capacidad de absorción de la innovación abierta entrante y saliente en el contexto de las economías emergentes

Resumen

La sociedad del conocimiento se caracteriza por entornos empresariales competitivos y complejos, situación que obliga a las empresas a desarrollar procesos de innovación permanente para generar ventajas competitivas que les permitan sobrevivir en un nuevo entorno empresarial. En respuesta a esta premisa, las capacidades dinámicas y específicamente ACAP, se configuran como la habilidad más relevante para obtener mayores niveles de desempeño organizacional. En este contexto, este estudio analizó si ACAP influye en el desarrollo de la innovación abierta de entrada y salida. A través de encuestas dirigidas a 252 gerentes de PYMES que ofrecen servicios de tecnología en una economía emergente, y utilizando la técnica PLS-SEM, se demostró que ACAP tiene una relación positiva y significativa con las dos modalidades de innovación abierta. Los resultados revelan que la aplicación de modelos de innovación requiere del desarrollo de capacidades dinámicas, principalmente la capacidad de absorción, con cuatro de sus componentes: asimilación, adquisición, transformación y explotación. Las organizaciones deben adoptar estrategias para detectar y absorber correctamente el conocimiento externo para establecer una conexión adecuada con el conocimiento interno y, de esta forma, aprovechar las ventajas inherentes a la innovación abierta.

Palabras clave: Capacidad de absorción; innovación abierta entrante; innovación abierta saliente.

1. Introduction

Currently we live in a society characterized by the generation of knowledge-intensive companies, which need to acquire and use external knowledge to improve their innovation processes (Tzokas et al, 2015). In this regard, Narangoda, et al. (2019) pointed out that firms require external collaboration to create new products and modify mechanisms of negotiation to quickly adapt to the environment and obtain a competitive advantage. In this context firms need to generate innovations to optimize their position and sustainability in the market. To achieve this goal, organizations carry out internal R+D+I activities, with the capabilities and competitive advantages they have created. However, as competition between companies increases and new participants enter in markets with innovations, it is necessary to create relationships through strategic modalities such as alliances between stakeholders, with interactions based on trust and reciprocity of external members (Yu & Huo, 2019). Open innovation (OI), defined as an innovation model that emphasizes the intentional inputs and outputs of knowledge across the boundaries of a company to take advantage of external knowledge and ways of commercialization respectively, is the paradigm adopted to generate powerful competitive advantages (Chesbrough & Borges, 2014).

According to Doppio et al, (2020), it is essential to articulate cooperative research, innovation and openness processes to accelerate production and sustain competitiveness. Likewise, Stanisławski (2020) explains that OI becomes a powerful management tool, because it allows acquiring feasible solutions that come from exploring the business ecosystem. However, for companies to transform their closed innovation models into open models to increase their competitiveness, they must open up and make their processes more flexible to apply external knowledge. This can be achieved by developing its absorptive capacity (ACAP), increasingly recognized as a main source of competitive advantages (Lewandowska, 2015).

ACAP is defined as the capacity of companies to innovate and be dynamic, through the transformation of the company’s prior knowledge as well as the external sources (Molina et al, 2021). For Cohen and Levinthal (1990) ACAP is the ability to acquire, assimilate, and exploit external knowledge for commercial purposes, to improve the creation of competitive advantage (Patel, Terjesen & Li, 2012). In this sense, ACAP facilitates learning from the external, constitutes a real source for creating competitive advantages in complex and uncertain contexts, and is recognized as a key resource for innovation (Schilke et al, 2018).

Given the importance of this concept, many researchers have used R&D intensity as an indicator of ACAP, assuming that higher levels of investment in these activities increase the capacity to harness knowledge from outside (Lewandowska, 2015). Nevertheless a closed approach to innovation, which focuses solely on R&D activities, does not allow the generation of channels to mobilize internal knowledge outside the organization, preventing the generation of greater benefits. For Medina-Nogueira et al. (2020) it is evident that both ACAP and OI are connected concepts and are based on the idea that companies can use external knowledge to obtain a better performance; however, in the academic literature, there are few studies that have addressed the two concepts together (Zhao et al, 2020). This assertion is corroborated by several authors (Ahn et al, 2016) who affirm that, in order to get benefit from external knowledge, companies must develop its ACAP.

On the other hand, although ACAP and OI are important concepts for organizations, most studies only consider the use of external knowledge within the organization, referring only to inbound OI processes. However, for Hughes and Wareham (2010) since ACAP refers to the ability to assess, assimilate and apply information for commercial purposes, it does not exclude output capabilities. This reveals the importance of processes of outbound OI within the context of ACA, but despite the relevance of this construct, few investigations have analyzed how SMEs use ACAP and OI in different sectors.

Vanhaverbeke and Cloodt (2014) stated that it is not possible to deploy OI without ACAP; argument that is related to what was exposed by Narangoda et al, (2019) for whom companies, and mainly those in the technology sector, should be concerned with creating OI capabilities, as well as ACAP to achieve higher returns and move to a global context.

Liao et al, (2020) argue that, despite the fact that academics have recognized the importance of OI strategies, there are still gaps in the academic literature that need to be solved. In addition, there are no similar studies in the context of emerging economies. According to Feniser et al, (2017) OI and ACAP are well-known notions in the contemporary literature on innovation, but the relationship between these variables has rarely been systematically analyzed. Research shows little attention to the influence of ACAP in open innovation processes (Ahn et al, 2016). While various capabilities have been mentioned, their understanding articulated with OI has so far been fragmented and incomplete. On the other hand, conflicting results have been found on the relationship between ACAP and OI.

Furthermore, according to Aliasghar et al, (2019) although the notion of knowledge extraction from abroad has been analyzed in various organizational studies to establish the generation mechanisms necessary to boost competitive positions, most of these researches has been developed in large technology companies from developed countries, creating a gap in the academic literature related to how SMEs in emerging economies can develop OI processes. Likewise, to the author’s knowledge, there is no evidence of similar studies carried out in emerging economies, offering little certainty about these practices in less developed countries.

The purpose of the study is to analyze the relationship between ACAP and inbound and outbound OI. The study used a random sample of SMEs that offer technology services, since this type of organizations needs to measure the effect of exploration and exploitation of knowledge for commercial purposes with greater intensity and also requires intensive knowledge management processes to generate competitive advantages (Choi & McNamara, 2018). Their contribution is essential for the sustained growth of different economies (Ready & Conger, 2007). The information was obtained through surveys applied to managers of these companies.

2. Open Innovation: Literature Review

Innovation plays a preponderant role in obtaining competitive advantages over time, an argument that leads many companies to invest aggressively in innovation and development processes. However, the rapid advance of globalization, the uncertainty of the markets and the development of higher education configure a scenario of collective action and synergies to innovate and achieve the desired results (Yu & Washida, 2018). It is almost impossible for firms to depend exclusively on their individual acting capacity and own initiative to improve their performance; consequently, the field of OI has attracted increased attention in academia.

According to the OI approach, the growth of technological advances forces to generate accelerated changes and innovations in organizations that wish to maintain their competitive advantages (García-Sánchez et al, 2018). Therefore, in accordance with Dynamic Capabilities Theory, businesses that develop this type of capabilities could obtain competitive advantages (Teece et al, 1997). Based on this theoretical construct, it can be affirmed that the environment is an important relational factor and has a powerful influence on the strategy, structure and start-up processes of any business activity (García-Sánchez et al, 2018). The current paradigm is to configure a set of benefits that organizations obtain from their interaction with participating agents of a business ecosystem (Johnston and Lane, 2018).

The latest research on OI focuses on the exploration of knowledge from outside to create ideas, called Inbound OI, and the exploitation of internal knowledge outside the limits of the organization, called Outbound OI (Lauritzen & Karafyllia, 2019). According to Popa et al, (2017) companies can execute their OI processes in two directions: (a) Inbound, which refers to the transfer of knowledge into the organization and describes the good practices and discoveries of others to complement the R&D processes of the firm. External knowledge serves to strengthen internal capacities and accelerate the internal innovation process. (b) Outbound Open Innovation which consists of the transfer of technology abroad and suggests that companies could search ways to commercialize a technology or knowledge to other companies. For Inbound OI activities, knowledge is acquired from various external sources and supplemented by internal innovation resources (Ahn et al, 2016). However, in order to benefit from the external knowledge acquisition process, companies first have to develop their ACAP.

On the other hand, in outbound OI activities, companies often voluntarily disclose important knowledge through scientific publications, conferences, patents, catalogues, manuals, etc, for the purpose of obtaining feedback from their customers and suppliers, expand their participation in networks, and improve reputation and business opportunities. By exposing their technical and scientific capacity, organizations can expand their collaboration networks with new partners and at the same time, unused internal knowledge could be transferred to external stakeholders. Knowledge originated from interaction with other partners allows the integration of new products or businesses into the company. The company can transfer and even sell its internal knowledge to other companies so that they can develop process innovations or new products. In this circumstance, the knowledge goes from the inside to outside of the organization (Chesbrough, 2003).

3. ACAP and Open Innovation

Open innovation (OI) requires internal dynamic capabilities, mainly ACAP to allow integration of external knowledge. In addition, a company with a strong ACAP can open its limits to seek and obtain knowledge of the environment and thus improve their innovation processes (Aliasghar et al, 2019).

ACAP has been defined as a multifaceted and complex phenomenon and refers to the company’s ability to identify the value of external knowledge or information, to apply it for commercial purposes through the process of acquisition and assimilation; however, under the Knowledge-Based Perspective, we must realize that the new knowledge will be defined based on the company´s knowledge (Ibarra-Cisneros et al, 2021).

ACAP allows to generate value from knowledge sharing and help to analyze and absorb external knowledge (Cenamor et al, 2019). A similar definition is proposed by Vigren et al, (2022) for whom ACAP is the ability to obtain and generate new information to improve the innovation process that allows to create new products and services, an aspect that acquires great importance today. On the other hand, according to Lenart-Gansiniec et al, (2021) ACAP as a dynamic capacity with strong focus in organizational routines cope with environment and learning processes.

For Lewandowska (2015), OI processes such as cooperation, resource contracting and risk investment are related to this capacity. Zobel (2017) mentioned that, as companies move from closed to open innovation models, the processes that allow to recognize and exploit knowledge from outside the firm become particularly important because OI can involve different external actors such as suppliers, customers, competitors and even research and technology transfer centers. Similarly, Rass et al, (2013) explain that organizations with OI, could improve the interaction to establish social relationships and create an integral social network that exceeds the borders of the company. These relationships are beneficial because it allows to obtain new ideas, knowledge and other key resources.

Majhi et al, (2020) demonstrated that adopting OI practices, companies increasingly request their employees to identify, assimilate and use external knowledge, applying ACAP. Furthermore, Aliasghar et al. (2019) pointed ACAP is important for acquiring and understanding outdoor knowledge together with the development of internal process that allows a better external collaboration.

For Wu et al. (2019) ACAP has a strong relationship with OI process because with this capacity it is possible for firms, the transformation and exploitation of knowledge with strong support in the use of information systems. Transformation is the company’s capability to build routines that combine new with existing knowledge, while exploitation is the capability to exploit existing knowledge and the knowledge that was transformed. ACAP allows the integration of new knowledge from the environment with existing knowledge, thus improving the performance of OI.

On the other hand, Ahn et al, (2016) argue that in order to obtain a benefit from external cognitive resources and participate in the knowledge acquisition process, companies must previously develop their ACAP. Companies need to maximize the value of two-way transactions that occur across their borders in multiple ways, and ACAP is the construct that could facilitate these key dynamics. Both OI and ACAP focus their efforts to determine the means through which innovative firms would obtain a benefit from external knowledge; however, ACAP and its relationship with OI has received little attention in the literature. In addition, ACAP has undergone a great evolution, moving from an internal perspective that is strengthened by investments in R&D, to a perspective that emphasizes the similarity between companies (Zobel, 2017).

These statements corroborate the study developed by Naqshbandi y Kaur (2016) in a sample of two hundred and fifty-nine managers of companies belonging to four sectors: public services, finance, airlines and telecommunications. In the findings, they determined that ACAP presents a direct relationship with Inbound and Outbound OI. Similarly, Naqshbandi and Jasimuddin (2022) in their study applied in 530 companies, showed that ACAP is positively associated with inbound OI and outbound OI.

Chabbouh and Boujelbene (2022) through a conceptual model, empirically demonstrated in a sample of 228 manufacturing SMEs, that the dynamic capacities of absorption, adaptation and innovation have a link with Inbound and Outbound OI. These results confirm the assertions made by other authors, who have shown that ACAP allows a company to integrate external knowledge within current knowledge to create or adapt new technologies and systems (Parida, et al, 2012; Rangus & Slavec, 2017), aspects related to OI input.

In the same way, the academic literature has identified the importance of ACAP to promote outbound OI activities that allow the commercialization of a companie’s knowledge and resources. In this regard, Rothaermel and Thursby (2005) demonstrated that ACAP enables companies to obtain profits through the commercialization of their knowledge to firms that are in their environment. According to Naqshbandi and Kaur (2014) ACAP promotes communication and collaboration relationships between companies to promote alliances and partnerships necessary to develop outbound OI activities. Sánchez (2021), in a study carried out on one hundred and thirty-four tourism companies supported by technologies, determined that ACAP positively influences marketing output innovation, since the knowledge obtained externally affects the results from adoption, production strategies, promotion and marketing of new products. Based on these statements, the following hypotheses are proposed:

H1: Absorptive capacity (ACAP) has a positive and significant influence on inbound open innovation

H2: Absorptive capacity (ACAP) has a positive and significant influence on outbound open innovation

4. Methodology

The research followed a quantitative approach, with an explanatory and correlational scope, under a deductive logic. It is a cross-sectional study since the information will be collected in a single moment of time through primary data sources with the application of a directed survey to Managers of private companies that offer technological services.

The study population was made up of medium and small private companies that offer technology services, located in the three continental regions of Ecuador, in the cities of Quito, Guayaquil and Cuenca. It is precisely in this type of organization where intensive processes related to knowledge management are required, as well as innovation activities to generate competitive advantages. These types of organizations are the ones that best adapt and need to develop research related to knowledge management and innovation, since they are knowledge-intensive companies with work of an intellectual nature (Analoui et al, 2013).

On the other hand, this study used as a source of information the registry of companies of the Superintendence of Securities and Insurance Companies of Ecuador (2021), an institution that registers a total of 5,120 firms that offer technology services and that are categorized in the classifications J60, J61, J62 and J63 of the ISIC International Standard Industrial Classification. From all the surveys applied, a valid sample of 252 companies was obtained.

ACAP was measured with the instrument proposed by Daspit and D’Souza (2013) which evaluates the four components of this type of capacity: (a) Assimilation; (b) Acquisition; (c) Transformation; and (d) Exploitation. The open innovation variable was evaluated with the instrument proposed by Chen and Liu (2018) that evaluates the two OI processes: (a) Inbound OI; (b) Outbound OI. Prior to the application of these instruments, the processes of reliability analysis and corresponding validation were carried out. Since the questionnaires were prepared in English, they were subjected to a double translation process.

5. Absorptive capacity of open innovation in the context of emerging economies: Data Analysis

The data obtained were tabulated and analyzed using the PLS-SEM technique with the SmartPLS Software version 4. This technique works efficiently with small sample sizes and complex models. Furthermore, it does not make assumptions about the distribution of the data (Hair et al, 2017). The validity of the measurement models corresponding to each of the studied constructs was verified.

The composite reliability index was calculated to determine the reliability of the scales. This index reflects the relationship between the explained variance and the total variance (Kline, 2023). Table 1 shows the values obtained for each of the constructs, after filtering the scales that did not meet the minimum criteria. In all cases, the composite reliability index obtained is greater than the value of 0.7, so they can be considered reliable scales. The convergent validity was evaluated through the analysis of the value of the average variance extracted (AVE). An AVE value of 0.50 or greater indicates that the construct explains more than half of the variance of its indicators, meeting the convergent validity criteria (table 1).

Table 1

Convergent reliability and validity of each construct

Construct

Subconstruct

Composite Reliability Index

AVE

ACAP

0.797

0.590

Acquisition

0.759

0.551

Assimilation

0.700

0.520

Exploitation

0.730

0.510

Transformation

0.705

0.625

Inbound Open Innovation

0.722

0.535

Outbound Open Innovation

0.716

0.588

Source: Own elaboration, 2022.

The following analysis consists of the verification of the divergent validity, which was evaluated following the process established by Hair et al, (2017). Under this premise, the value of the AVE for two factors must be greater than the correlation square between the two factors. Table 2 values corroborate that model’s discriminant validity criterion is met.

Table 2

Discriminant Validity Analysis

ACAP

Acquisition

Assimilation

Exploitation

Transformation

Input Open Innovation

Output Open Innovation

ACAP

Acquisition

0.478

Assimilation

0.329

0.075

Exploitation

0.237

0.043

0.044

Transformation

0.341

0.051

0.060

0.127

Input Open

Innovation

0.116

0.116

0.035

0.088

0.173

Output Open Innovation

0.196

0.013

0.078

0.074

0.038

0.035

0.791

AVE

0.590

0.551

0.520

0.510

0.625

0.535

0.588

Source: Own elaboration, 2022.

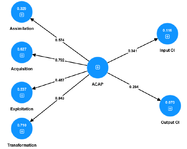
The structural model, according to Hair et al, (2017), is a conceptual representation of the structural association between constructs or latent variables. It is usually represented with a visual diagram that explicitly shows the relationships between variables. Illustration 1 shows the structural model, developed with SmartPLS Software.

Illustration 1

Structural Model

Interfaz de usuario gráfica, Gráfico

Descripción generada automáticamente

Source: Own elaboration, (2022).

To evaluate the structural model, we use the following criteria (Hair et al, 2017): (a) use bootstrap to assess the significance of the regression coefficients, with a bootstrap sample of 5000; (b) analysis of R2 value. The PLS-SEM methodology tries to maximize the R2 values of endogenous constructs. Nevertheless the exact interpretation of the R2 value depends on the particular model and the research discipline. R2 values of 0.75; 0.50 or 0.25, can be described as strong, moderate, and weak, respectively.

The R2 value obtained was 0.116 for Inbound OI and 0.070 for Outbound OI, which is less than 0.25, so the model fails to explain the variability of endogenous construct based on of the variability of exogenous construct. To corroborate the hypotheses, the bootstrapping algorithm was used with a minimum number of samples of 5000, with the purpose of evaluating the significance of the regressions. Table 3 and Illustration 2 show the results found.

Table 3

Regression parameters of the structural model

Regression Parameter

P-Values

ACAP -> Inbound OI

0.341

0.000

ACAP -> Outbound OI

0.264

0.000

Source: Own elaboration, 2022.

Illustration 2

Regression coefficients and P-values of the Structural Model

Source: Own elaboration, (2022).

The results show that ACAP has a positive and significant relationship with Inbound Open Innovation (0.341; p-value <0.05) and with Outbound Open Innovation (0.264; p-value <0.05). It was demonstrated that Absorptive Capacity have a positive influence on Inbound and Outbond OI.

5. Conclusions

The purpose of this research was to analyze the influence of ACAP on Inbound and Outbound OI, in a random sample of 252 SMEs that offer technology services, considering that, in this type of organization, it is necessary to measure with greater intensity the effect of the exploration and exploitation of knowledge for commercial purposes because they require intensive knowledge management processes to generate competitive advantages (Choi and McNamara, 2018). Their contribution is essential for the sustained growth of the different economies (Ready and Conger, 2007). A survey was applied to Managers of technology firms and the outcomes show that ACAP has a positive and significant influence on Inbound and Outbound OI, which corroborates the results found by other authors.

For example the ones developed by: a) Naqshbandi (2016), who determined that ACAP has a direct relationship with Inbound and Outbound OI; b) Naqshbandi and Jasimuddin (2022) showed that ACAP has a direct and positive relationship with inbound OI and outbound OI, and c) Chabbouh and Boujelbene (2022) prove that dynamic capacities (absorption, adaptation and innovation) have a link with OI; d) Rothaermel and Thursby (2005) demonstrate that ACAP empowers companies to obtain profits through the commercialization of their knowledge to firms that are in their environment (Outbound OI).

These results allow to conclude that the application of innovation models that seek to generate competitive advantages requires the development of internal dynamic capacities that facilitate more efficient knowledge management; in this specific case, the absorptive capacity. Companies must then implement strategies that guarantee adequate detection and absorption of external knowledge to link it to internal knowledge and thus take advantage of the inherent advantages of open innovation.

Finally, it should be noted that this study was carried out with a cross-sectional sample of companies, so we recommend to use longitudinal studies that allow a more in-depth analysis of the relationship between the study variables. In addition, the influence of ACAP was analyzed as the only exogenous variable, therefore, to extend the analysis to other dynamic capacities such as Adaptation and Innovation capacity it is also recommended.

Bibliographic references

Ahn, J. M., Ju, Y., Moon, T. H., Minshall, T., Probert, D., Sohn, S. Y., and Mortara, L. (2016). Beyond absorptive capacity in open innovation process: the relationships between openness, capacities and firm performance. Technology Analysis & Strategic Management28(9), 1009-1028. ttps://doi.org/10.1080/09537325.2016.1181737

Aliasghar, O., Rose, E. L., & Chetty, S. (2019). Building absorptive capacity through firm openness in the context of a less-open country. Industrial Marketing Management, 83, 81-93. https://doi.org/10.1016/j.indmarman.2018.11.007

Analoui, B., Doloriert, C., & Sambrrok, S. (2013). Leadership and knowledge management in UK ICT organizations. Journal of Management Development, 32(1), 4-17. https://doi.org/10.1108/02621711311286892

Cenamor, J., Parida, V., Oghazi, P., Pesämaa, O., & Wincent, J. (2019). Addressing dual embeddedness: The roles of absorptive capacity and appropriability mechanisms in subsidiary performance. Industrial Marketing Management78, 239-249. https://doi.org/10.1016/j.indmarman.2017.06.002

Chabbouh, H., & Boujelbene, Y. (2022). Open innovation, dynamic organizational capacities and innovation performance in SMEs: Empirical evidence in the Tunisian manufacturing industry. The International Journal of Entrepreneurship and Innovation, 1-13. https://doi-org.ezproxybib.pucp.edu.pe/10.1177/14657503211066014

Chen, Q., & Liu, Z. (2018). How does openness to innovation drive organizational ambidexterity? The mediating role of organizational learning goal orientation. IEEE Transactions on Engineering Management66(2), 156-169. https://doi.org/10.1109/TEM.2018.2834505

Chesbrough, H. W. (2003). Open innovation: The new imperative for creating and profiting from technology. Harvard Business Press.

Chesbrough, H., & Bogers, M. (2014). Explicating open innovation: Clarifying an emerging paradigm for understanding innovation. New Frontiers in Open Innovation. Oxford: Oxford University Press, Forthcoming, 3-28.

Choi, S., & McNamara, G. (2018). Repeating a familiar pattern in a new way: The effect of exploitation and exploration on knowledge leverage behaviors in technology acquisitions. Strategic Management Journal39(2), 356-378. https://doi.org/10.1002/smj.2677

Cohen, W. M., & Levinthal, D. A. (1990). Absorptive capacity: A new perspective on learning and innovation. Administrative science quarterly, 35(1), 128-152. https://doi.org/10.2307/2393553

Daspit, J. J., & D’Souza, D. E. (2013). Understanding the multi-dimensional nature of absorptive capacity. Journal of Managerial Issues, 25(3), 299-316. https://www.jstor.org/stable/43488823

Doppio, N., Väinämö, S., & Haukipuro, L. (2020). Design elements of innovation contests supporting Open Innovation in SMEs-An action research study. Journal of Innovation Management, 8(4), 26-56.

Feniser, C., Lungu, F., & Bilbao, J. (2017). The connection between absorptive capacity and open innovation in managerial perspective. In MATEC Web of Conferences (Vol. ١٢١, p. ٠٧٠٠٨). EDP Sciences. https://doi.org/10.1051/matecconf/201712107008

García-Sánchez, E., García-Morales, V. J., & Martín-Rojas, R. (2018). Analysis of the influence of the environment, stakeholder integration capability, absorptive capacity, and technological skills on organizational performance through corporate entrepreneurship. International Entrepreneurship and Management Journal, 14(2), 345-377. https://doi.org/10.1007/s11365-017-0436-9

Hair Jr, J. F., Matthews, L. M., Matthews, R. L, & Sarstedt, M. (2017). PLS-SEM or CB-SEM: updated guidelines on which method to use. International Journal of Multivariate Data Analysis1(2), 107-123.

Hughes, B., & Wareham, J. (2010). Knowledge arbitrage in global pharma: a synthetic view of absorptive capacity and open innovation. R&D Management40(3), 324-343.

Ibarra-Cisneros, M. A., del Rosario Demuner-Flores, M., & Hernández-Perlines, F. (2021). Strategic orientations, firm performance and the moderating effect of absorptive capacity. Journal of Strategy and Management, 14(4), 582-611. https://doi.org/10.1108/JSMA-05-2020-0121

Johnston, K. A., & Lane, A. B. (2018). Building relational capital: The contribution of episodic and relational community engagement. Public Relations Review, 44(5), 633-644. https://doi.org/10.1016/j.pubrev.2018.10.006

Kline, R. B. (2023). Principles and practice of structural equation modeling. Guilford publications.

Lauritzen, G. D., & Karafyllia, M. (2019). Perspective: leveraging open innovation through paradox. Journal of Product Innovation Management36(1), 107-121.

Lenart-Gansiniec, R., Czakon, W., & Pellegrini, M. M. (2021). In search of virtuous learning circles: absorptive capacity and its antecedents in the education sector. Journal of Knowledge Management, 26(11), 42-70. https://doi.org/10.1108/JKM-04-2021-0310

Lewandowska, M. S. (2015). Capturing absorptive capacity: concepts, determinants, measurement modes and role in open innovation. International Journal of Management and Economics45(1), 32-56. http://www.sgh.waw.pl/ijme/

Liao, S., Fu, L., & Liu, Z. (2020). Investigating open innovation strategies and firm performance: the moderating role of technological capability and market information management capability. Journal of Business & Industrial Marketing, 35(1), 23-34. https://doi.org/10.1108/JBIM-01-2018-0051

Majhi, S. G., Snehvrat, S., Chaudhary, S. & Mukherjee, A. (2020). The Synergistic Role of Individual Absorptive Capacity and Individual Ambidexterity in Open Innovation: A Moderated-Mediation Model. International Journal of Innovation Management, 24(7). 281-303. https://doi.org/10.1142/9781800610316_0010

Medina-Nogueira, Y. E., Assafiri-Ojeda, Y. E., Nogueira-Rivera, D, Medina-León, A, & Medina-Nogueira, D. (2020). Procedimiento de análisis redes sociales: herramienta de auditoría de gestión del conocimiento. Ingeniería Industrial, 41(1).

Molina Morales, F. X., De Marchi, V., & Martínez-Cháfer, L. (2021). Absorptive capacity and radical innovation in industrial districts. Technology Analysis & Strategic Management, 1-13. https://doi.org/10.1080/09537325.2020.1869207

Naqshbandi, M. M., & Jasimuddin, S. M. (2022). The linkage between open innovation, absorptive capacity and managerial ties: A cross-country perspective. Journal of Innovation & Knowledge7(2), 100167. https://doi.org/10.1016/j.jik.2022.100167

Naqshbandi, M. M., & Kaur, S. (2014). Do managerial ties support or stifle open innovation? Industrial Management & Data Systems, 114(4), 652-675. https://doi.org/10.1108/IMDS-10-2013-0407

Naqshbandi, M. M., & Kaur, S. (2016). Do managerial ties support or stifle open innovation? Industrial Management & Data Systems, 114(4), 652-675. https://doi.org/10.1108/IMDS-10-2013-0407

Narangoda, K., Samarasighe, D., & Kuruppu, G. (2019). Open Innovation Driven Absorptive Capacity Towards Customer Functional Value Creation: A Case in the Sri Lankan ICT Sector SMEs. In 2019 Moratuwa Engineering Research Conference (MERCon) (pp. ٥٦٢-٥٦٧), IEEE. https://doi.org/10.1109/MERCon.2019.8818830

Parida, V., Westerberg, M., & Frishammar, J. (2012). Inbound open innovation activities in high‐tech SMEs: the impact on innovation performance. Journal of small business management50(2), 283-309.

Patel, P. C., Terjesen, S. & Li, D. (2012). Enhancing effects of manufacturing flexibility through operational absorptive capacity and operational ambidexterity. Journal of Operations Management, 30(3), 201-220. https://doi.org/10.1016/j.jom.2011.10.004

Popa, S., Soto-Acosta, P., & Martinez-Conesa, I. (2017). Antecedents, moderators, and outcomes of innovation climate and open innovation: An empirical study in SMEs. Technological Forecasting and Social Change118, 134-142. https://doi.org/10.1016/j.techfore.2017.02.014

Rangus, K., & Slavec, A. (2017). The interplay of decentralization, employee involvement and absorptive capacity on firms’ innovation and business performance. Technological Forecasting and Social Change120, 195-203. https://doi.org/10.1016/j.techfore.2016.12.017

Rass, M., Dumbach, M., Danzinger, F., Bullinger, A. C., & Moeslein, K. M. (2013). Open innovation and firm performance: the mediating role of social capital. Creativity and innovation management22(2), 177-194. https://doi.org/10.1111/caim.12028

Ready, D. A., & Conger, J. A. (2007). Make your company a talent factory. Harvard business review, 85(6), 68

Rothaermel, F. T., & Thursby, M. (2005). University–incubator firm knowledge flows: assessing their impact on incubator firm performance. Research Policy34(3), 305-320. https://doi.org/10.1016/j.respol.2004.11.006

Sánchez, D. L. G. (2021). El impacto de la capacidad de absorción potencial del conocimiento sobre la innovación en marketing. Contaduría y Administration, 66(2). https://doi.org/10.22201/fca.24488410e.2021.2294 

Schilke, O., Hu, S., & Helfat, C. E. (2018). Quo vadis, dynamic capabilities? A content-analytic review of the current state of knowledge and recommendations for future research. Academy of Management Annals, 12(1), 390-439. https://doi.org/10.5465/annals.2016.0014

Stanisławski, R. (2020). Open innovation as a value chain for small and medium-sized enterprises: Determinants of the use of open innovation. Sustainability, 12(8), 3290. https://doi.org/10.3390/su12083290

Teece, D. J., Pisano, G., & Shuen, A. (1997). Dynamic capabilities and strategic management. Strategic management journal, 18(7), 509-533. https://doi.org/10.1002/(SICI)1097-0266(199708)18:7<509::AID-SMJ882>3.0.CO;2-Z

Tzokas, N., Kim, Y. A., Akbar, H., & Al-Dajani, H. (2015). Absorptive capacity and performance: The role of customer relationship and technological capabilities in high-tech SMEs. Industrial Marketing Management, 47, 134-142. https://doi.org/10.1016/j.indmarman.2015.02.033.

Vanhaverbeke, W., & Cloodt, M. (2014). Theories of the firm and open innovation. New frontiers in open innovation, 256-278. https://doi.org/10.1093/acprof:oso/9780199682461.003.0014

Vigren, O., Kadefors, A., & Eriksson, K. (2022). Digitalization, innovation capabilities and absorptive capacity in the Swedish real estate ecosystem. Facilities, 40(15), 89-106. https://doi.org/10.1108/F-07-2020-0083

Wu, S., Ding, X., Liu, R., & Gao, H. (2019). How does IT capability affect open innovation performance? The mediating effect of absorptive capacity. European Journal of Innovation Management, 24(1), 43-65. https://doi.org/10.1108/EJIM-02-2019-0043

Yu, Y., & Huo, B. (2019). The impact of environmental orientation on supplier green management and financial performance: The moderating role of relational capital. Journal of cleaner production, 211, 628-639. https://doi.org/10.1016/j.jclepro.2018.11.198

Yu, X., & Washida, Y. (2018, August). How Should Japanese Companies Build Absorptive Capacity at the Team Level? The Key Role of Gatekeeper and Combinative Capabilities. In 2018 Portland International Conference on Management of Engineering and Technology (PICMET) (pp. 1-8). IEEE.

Zhao, S., Jiang, Y., Peng, X., & Hong, J. (2020). Knowledge sharing direction and innovation performance in organizations. European Journal of Innovation Management, 24(2), 371-394. https://doi.org/10.1108/EJIM-09-2019-0244

Zobel, A. K. (2017). Benefiting from open innovation: A multidimensional model of absorptive capacity. Journal of Product Innovation Management34(3), 269-288. https://doi.org/10.1111/jpim.12361