Universidad del Zulia (LUZ)

Revista Venezolana de Gerencia (RVG)

Año 27 No. Especial 7, 2022, 590-611

ISSN 1315-9984 / e-ISSN 2477-9423

COMO CITAR: Quiroz-Flores, J. C., Rios-Del-Castillo, P., y Guia-Espinoza, R. (2022). Modelo de Producción en la Industria Acuícola Peruana. Revista Venezolana de Gerencia, 27(Especial 7), 590-611. https://doi.org/10.52080/rvgluz.27.7.39

Modelo de Producción en la Industria Acuícola Peruana

Quiroz-Flores, Juan Carlos*

Rios-Del-Castillo, Piero**

Guia-Espinoza, Renzo***

Resumen

Esta investigación busca validar un modelo de producción para mejorar los procesos productivos del cultivo de trucha arco iris del sector acuícola de la región sur del Perú. El planteamiento del modelo de producción se determinó a través de la combinación de las metodologías como Lean Manufacturing y Business Process Management para facilitar el control de procesos, la gestión de los inventarios y la planificación de la producción. Estas metodologías se integraron a partir de la revisión de la literatura y el diagnóstico realizado a través de la recopilación de información primaria de los productores aledaños dentro del departamento de Junín, en el centro del Perú. Los resultados dan cuenta del éxito del modelo a través de su implementación en las piscigranjas de los acuicultores de Junín y una simulación en el software ARENA versión 14.0, de este modo se obtuvieron resultados óptimos que muestran una mejora significativa de la productividad. Los resultados obtenidos luego de la implementación y la simulación muestran un incremento del 71,87% en la productividad con respecto al estado inicial, además se logra reducir en 16.67% el tiempo del ciclo de producción. Se concluye que el modelo de producción propuesto es exitoso y compatible para mejorar los procesos de producción en el sector acuícola.

Palabras clave: Industria acuícola; modelo de producción; productividad; lean manufacturing; business process management.

Recibido: 09.01.2022 Aceptado: 03.04.2022

* PhD en Ingeniería Industrial, Magíster en Administración e Ingeniero Industrial. Profesor investigador de la Facultad de Ingeniería de la Universidad Peruana de Ciencias Aplicadas, Lima - Perú. Consultor en mejora de procesos y académico con amplia experiencia en el diseño y evaluación de proyectos de inversión y mejora continua. Email: pciijqui@upc.edu.pe ORCID: https://orcid.org/0000-00 03-1858-4123

** Consultor de mejora de procesos, con grado en ingeniería industrial por la Universidad de Lima. Email: priosdc@hotmail.com, ORCID https://orcid.org/0000-0002-0521-875X

*** Consultor de mejora de procesos, con grado en ingeniería industrial por la Universidad de Lima. Email: renzo.guia1298@gmail.com, ORCID https://orcid.org/0000-0001-7205-7901

Production Model in the Peruvian Aquaculture Industry

Abstract

This research seeks to validate a production model to improve the production processes of rainbow trout farming in the aquaculture sector of the southern region of Peru. The approach of the production model was determined through the combination of methodologies such as Lean Manufacturing and Business Process Management to facilitate process control, inventory management and production planning. These methodologies were integrated from the review of the literature and the diagnosis made through the collection of primary information from neighboring producers within the department of Junín, in central Peru. The results show the success of the model through its implementation in the fish farms of Junín farmers and a simulation in the ARENA version 14.0 software, in this way optimal results were obtained that show a significant improvement in productivity. The results obtained after the implementation and simulation show an increase of 71.87% in productivity with respect to the initial state, in addition, the production cycle time is reduced by 16.67%. It is concluded that the proposed production model is successful and compatible to improve production processes in the aquaculture sector.

Keywords: Aquatic industry; methodological model; productivity; lean manufacturing; business process management.

1. Introducción

El sector acuícola en el país se desarrolla tanto en la costa, sierra y selva predominando los langostinos, la trucha, la tilapia y especies de peces amazónicos respectivamente. Este sector genera una gran población económicamente activa en el Perú entre profesionales, administradores, técnicos, propietarios, personas en el campo, lacustre, etc.

Los factores que afectan el desarrollo de actividades acuícolas a nivel latinoamericano según la percepción de los agricultores serían obtener las licencias medio ambientales (59%), precios altos del alimento de engorde (34%) y las malas condiciones de los depósitos de agua (31%) (FAO, 2020).

Mediante el uso de entrevistas a profesionales y expertos en el cultivo de trucha se pudo recolectar información acerca de los principales problemas que atacan al sector y como afecta esto a la productividad que podría tener sin ellos. Estos se dividen básicamente en 3 motivos: Altos costos operativos, poca capacidad de producción y falta de certificaciones de calidad. Por esta razón, se afrontará el problema mediante el uso de la herramienta de Business Process Management para mejorar el proceso productivo del cultivo de truchas y buscar analizar las causas raíz de los motivos del problema y así aumentar la productividad en este sector.

Para el desarrollo de la propuesta, se comienza con el análisis situacional de los productores de trucha, desarrollando indicadores de medición de la productividad, VSM y Pareto con su árbol de problemas. A partir del reconocimiento de la línea base, pasamos a la estabilización del proceso a través del BPM, TQM y 5s; al permitir ordenar de manera general los procesos relevantes en la cadena productiva con claridad y que estos cambios se puedan mantener en un largo plazo por medio del control de calidad. 

Una vez organizada la gestión de operaciones, se desarrollarán las herramientas de JIT que tienen por objetivo cumplir con la planificación de producción establecida previamente, establecer políticas de abastecimiento de materias primas y capacitar a los colaboradores en esta metodología para que estén alineados con las nuevas políticas de producción. 

Finalmente, se desarrolla la validación de las herramientas mencionadas para verificar su funcionamiento y el logro de objetivos planteados al inicio de la investigación a través de una simulación con el programa ARENA. Es fundamental realizar una medición de indicadores antes y después del modelo para observar las mejoras respectivas y calcular el impacto económico. La solución se desarrollará en 4 etapas o fases, de acuerdo con los pasos de las metodologías BPM y Lean manufacturing.

2. Consideraciones teóricas sobre acuicultura y productividad

En esta sección, se realizará una revisión de los principales tópicos referidos a las principales temáticas sobre el problema en la acuicultura y la productividad.

2.1. Productividad en acuicultura

La productividad en los sitios de producción acuícola está condicionada por las características de los ambientes de trabajo, así como por las propiedades técnicas de calidad del agua, volumen de los cuerpos de agua, temperatura, alcalinidad del agua, entre otros factores. Por tanto, es necesario realizar un correcto acondicionamiento de las características de trabajo para adaptarse a las mejores condiciones de producción. Varios artículos científicos han demostrado la importancia de estos factores para obtener la mayor eficiencia en una piscifactoría (Rahman et al, 2019; Janssen et al, 2017; Hobday et al, 2016).

Para mejorar la productividad en las granjas acuícolas, los esfuerzos se centran en mejorar la cadena de valor en la que se desarrolla. Los principales puntos de investigación son insumos, procesos productivos y productos en la cadena de suministro actual para brindar modelos de gestión, opciones técnicas para enfermedades, entre otras soluciones actualizadas y de baja inversión. Por ello, los esfuerzos se centran en analizar los residuos y reprocesos que aparecen en la gestión productiva de los cultivos (Asche et al, 2018; Bergesen & Tveterås, 2019; Kaminski et al, 2018).

2.2 Lean manufacturing

La metodología Lean manufaturing se originó en Toyota, llamado en un inicio Toyota Production System (TPS), lo que inspiró a empresarios a nivel global de comenza a pensar “lean”, que su traducción sería esbelto. Esta metodología se apoyaba de herramientas tales como la estandarización de procesos, Just in time (“la pieza correcta, en la cantidad correcta y en el momento correcto”), Jidoka (“para de resolver problemas, haz los problemas visibles”). Que contribuyeron a la reducción de desperdicios con el apoyo del equipo de trabajo, con lo cual se enfocaban posteriormente en la mejora continua (Liker & Morgan, 2006)

Los artículos científicos se centran en mejorar el rendimiento de los procesos de producción; con el fin de impactar positivamente en la productividad y así obtener una ventaja competitiva frente a otros competidores de la industria. Estudios previos han desarrollado modelos integrados para su aplicación y demostración de su eficacia a través de simulaciones y encuestas a diferentes empresas (Dave & Sohani, 2019).

Los estudios que han utilizado la manufactura esbelta enfatizan la gestión de la cadena de suministro, donde utilizan herramientas esbeltas como JIT y TQM. Lamentablemente, estas herramientas no son sostenibles a largo plazo cuando se utilizan como una única mejora y no como una filosofía o forma de trabajar. Por ello, hemos seleccionado las relaciones óptimas de herramientas lean que, una vez implementadas, puedan ser sostenibles en el tiempo (Green et al, 2019Just-in-Time (JIT; Thomas, 2018).

La implementación de la herramienta JIT permite a las empresas desarrollar una capacidad de producción muy superior a la anterior debido al impacto directo en los resultados de producción que tiene esta herramienta, además de brindar beneficios de reducción de costos, flexibilidad a la demanda variable y tiempos de producción (Kilic & Erkayman, 2021; Mishra, Kumar & Garg, 2016).

2.3. Gestión de Procesos de Negocio (Business Process Management)

El diseño de modelos de procesos se originó a partir de que los modelos de procesos ante la inminente nueva competencia y factores externos que afectan el desempeño de las empresas no poseen el dinamismo de poder adaptarse a situaciones complejos con tal rapidez. Por ello, Nokia nos demostró cómo a través de la gestión de procesos se pudo desarrollar un modelo de cambios continuos para amoldarse a las nuevas adversidades que muestra el mercado y a la vez formar una ventaja competitiva de este cambio (Aspara et al, 2011).

La metodología Business Process Management (BPM) se enfoca en el desarrollo de actividades que beneficien la organización y control del desempeño empresarial para analizar e implementar mejoras en las actividades productivas, administrativas, de control, entre otras. Este análisis busca desarrollar una ventaja competitiva notoria para lograr el éxito empresarial (Gošnik et al, 2016).

Además de estos factores, es crucial saber implementar la gestión por procesos según el área de la empresa; identificar cuellos de botella y posibles tiempos de ejecución con mayor facilidad y rapidez para obtener una mejora relevante dentro del sistema (Arevalo et al, 2016). La metodología BPM se caracteriza por tratar de mejorar la eficiencia y eficacia de los procesos a través del análisis e implementación de puntos para mejorar la productividad de sus operaciones. Para obtener resultados alentadores se deben aplicar herramientas como la estandarización de procesos, el correcto análisis de la toma de decisiones, la eliminación o reducción del impacto de actividades redundantes y la gestión eficiente de los recursos (Fernandes et al, 2021)

Para esta implementación de la herramienta se debe tener en cuenta la reconfiguración dinámica del negocio, ya que el compromiso de la alta dirección y de cada trabajador es vital para lograr el éxito del uso de BPM; la transición de las viejas metodologías de procesos a las nuevas es determinante y siempre se debe hacer un control constante de las mismas para buscar una mejora continua (De Masellis et al, 2019; Nahabedian et al, 2021).

3. Sector Acuícola: diagnóstico inicial y resultados

Actualmente, en el sector acuícola se han desarrollado mejoras a nivel de composición de insumos, alternativas de alimento para los peces, selección de peces y combinación de especies en los estanques; todo con el fin de obtener una mayor productividad. Sin embargo, no se han centrado en el desarrollo de metodologías que apoyen la gestión de procesos y planificación. A continuación, se presentará la metodología utilizada y los resultados obtenidos de la situación actual del sector acuícola de truchas en el sur del Perú.

Para evidenciar los resultados cuantitativos obtenidos, se realizaron diversas entrevistas a especialistas a través de un muestreo por conveniencia con una cobertura del 80% de productores de la región (Gobierno Regional Junin & Direccion regional de la Produccion, 2010); tales como biólogos, productores, operarios y técnicos acuícolas, dueños de piscigranjas e ingenieros acuícolas. Para la selección de la espécimen, en este caso de la trucha como especie de estudio es debido a la participación que posee en la producción acuícola en el Perú con 55 mil toneladas anuales que representan el 53.12% de la producción total (Berger, 2020). Asimismo, se optó por realizar el estudio en Junín al ser uno de los principales productores de trucha detrás de Puno, debido a que actualmente representa el 4.66% de la producción total de trucha en el Perú con un potencial de poder aportar aún más (Ministerio de la produción, 2020). Se seleccionó a la piscigranja Arco Iris situada en Junín al ser quiénes poseen el indicador de productividad menor a comparación del líder del sector que es de 85TM/ha cuando la piscigranja Arco Iris posee 75 TM/ha. Además, no se seleccionó a otros productores con una mayor brecha de productividad debido a la falta de recursos para poder realizar la simulación de resultados que abarca la mayoría de productores en el sector.

Dentro del sector acuícola se han formado clusters, que vienen a ser la concentración de varias empresas, en este caso productores, que son competencia directa dentro de un mismo rubro económico y zona geográfica. Para que el modelo tenga impacto en todo el sector acuícola se ha optado por investigar estos clusters a partir de las entrevistas a expertos.

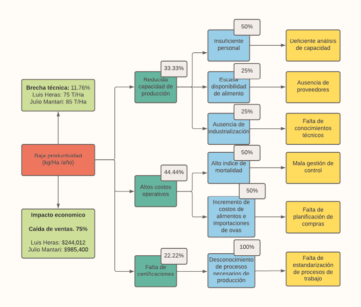
En el Diagrama 1 se muestra el árbol de problemas que resumen el diagnóstico realizado o Diagnóstico de la Situación Actual.

Diagrama 1

Árbol de problemas

Fuente: Elaboración propia

Se encontró que el principal problema del sector acuícola de truchas en la región de Junin es la baja productividad de dicho sector, teniendo una brecha técnica del casi 12% respecto de los estándares óptimos requeridos para tener una productividad competitiva. El impacto económico cuantificado en el diagnóstico asciende a un 75% de pérdida de ventas debido a esta baja productividad. Como objetivos principales producto del diagnóstico realizado se debe aumentar la capacidad de producción del cultivo de trucha, disminuir los costos operativos del proceso y obtener procesos de calidad necesarios para la obtención de certificaciones y poder incrementar la participación del mercado en la exportación de truchas.

4. Proyección del modelo de producción para la industria acuícola peruana

Para la proyección del modelo de producción, se realizó la revisión exhaustiva de la literatura sobre las soluciones que se podrían implementar en el sector acuícola; es por ello que se realizó una recolección fuentes indexadas que aporten conocimientos en el uso de las metodologías de producción.

Se encontró que la metodología Lean Six Sigma ha sido utilizada para mejorar la cadena de suministro de la agro industria según (Asmae et al, 2019) quien señala la importancia de su implementación en el sector agro industrial, es por ellos que los principales temas de búsqueda en la literatura fue sobre modelos de producción que aplican técnicas Lean manufacturing y Business Process Management para mejorar la productividad en empresas pequeñas que poseen actividades de producción agrícola.

Luego de esta revisión se comparan las principales metodologías utilizadas por los autores para la mejora de la productividad en el sector agro industrial. Ver Cuadro 1.

Cuadro 1

Matriz comparativa de metodologías

Criterios

Lean manufacturing

BPM

Lean Six Sigma

Propósito

Reducir o eliminar los desperdicios para aumentar los ingresos

Estandarizar y controlar los procesos de producción principales

Reducir los errores de producción para incrementar los ingresos

Estructura de aplicación

  1. Recopilar información de las políticas de trabajo y desempeño
  2. Elaborar el mapa de flujo de valor
  3. Evaluar condiciones de trabajo
  4. Identificar los puntos de despedicio
  5. Elaborar controles de calidad
  6. Entrenar a los trabajadores en el uso de formatos de control y filosofía de trabajo
  7. Evaluar y mejorar debilidades
  1. Recopilar información de los procesos
  2. Analiza la información recopilada
  3. Identificar los problemas principales
  4. Identificar los procesos principals que agregan valor
  5. Eliminar o reducir los procesos innecesarios
  6. Diseñar el nuevo modelo de producción
  7. Monitorear y evaluar el proceso
  1. Definir el problema
  2. Medir los datos actuales
  3. Analizar los datos para identificar la causa raíz
  4. Brindar soluciones de mejora
  5. Controlar las mejoras realizadas

Área de interés

Calidad

Flujo de proceso

Desperdicios

Objetivo

Maximizar el valor agregado en la producción

Maximizar los ingresos de la compañía

Reducción de errores

Suposiciones

  • Enfocarse en reducción de desperdicios
  • Analizar el proceso actual
  • Mejoras son sostenidas en el tiempo.
  • Información suficiente es recoletada para el análisis
  • Funciones pueden ser mejoradas o simplificadas
  • Enfocarse en reducción de errores
  • Analizar los datos que poseen errores
    • Mejoras son sostenidas en el tiempo.

Efectos primarios

Incremento de ingresos

Reducción del ciclo del proceso

Incremento de ingresos

Consecuencias

  • Reducción de inventarios
  • Mejorar de calidad
  • Promueve un cambio de filosofía
  • Facilita el control del proceso
  • Mejora la productividad
  • Reduce la variabilidad de producción
  • Reducción de paradas
  • Mejorar de productividad
    • Mejora el tiempo de trabajo

Diferencias

  • No utiliza herramientas estadísticas
  • Mejora solo algunos desperdicios

No analiza los factores externos que pueden afectar al proceso

  • No utiliza herramientas estadísticas
  • Mejora solo algunos errores

Aspectos de los procesos

  • Gestión de abastecimiento a través de Just in Time (JIT)
  • Optimización de la calidad a través de Total Quality Management (TQM)
  • Optimización de procesos
  • Uso de términos relacionados a la mejora de procesos
  • Se centra en la implementación de la metodología DMAIC (definir, medir, analizar, mejorar y controlar).

Fuente: Basado en (Andrade et al, 2019; Asmae et al, 2019; Dave & Sohani, 2019; Hernandez et al, 2018; Zhu et al, 2016).

En la tabla anterior se destacan las metodologías: Lean Manufacturing, Business Process Management y Lean Six Sigma como las más utilizadas por los autores para la mejora de la productividad en el sector agro industrial, en la tabla se ha podido registrar el propósito, los objetivos, alcance, estructura de aplicación, consecuencias y diferencias de las tres metodologías revisada en los autores.

Para la evaluación de la selección de las metodologías idóneas para la proyección modelo de producción propuesto se ha optado por realizar una evaluación AHP (Proceso de Análisis Jerárquico) desarrollado por Thomas L. Saaty para resolver problemas complejos de criterios múltiples (Oddershede et al, 2007). Los factores más relevantes de cada metodología seleccionada se explican en el Cuadro 2.

Cuadro 2

Comparación de alternativas según factores seleccionados

Factores / Metodologías

Lean manufacturing

BPM

Lean Six Sigma

Políticas de trabajo actuales

Participación de la alta dirección para modificar según las mejoras

Modificación de procesos para la mejora de la productividad

Reducción de errores en los procesos actuales

Filosofía de la alta directiva

Mejora de los objetivos de trabajo a partir de las mejoras

Cambio de mentalidad ante dificultades en los procesos

Desarrollo propuestas de mejora en los errores observados

Facilidad de implementación

Tiempo de implementación de 1 año como mínimo según la complejidad

Tiempo de implementación de 6 meses con apoyo de la alta dirección

Tiempo de implementación de 2 años por la integración de la alta dirección

Retorno de inversión

Facilita el retorno a un mediano plazo al reducir los desperdicios en los procesos

Se tiene un retorno a mediano plazo a partir de los procesos mejorados

Se tiene un retorno a largo plazo por el mantenimiento de errores

Costo de implementación

Requiere de una inversión pequeña para la mejora de procesos operativos y compra de equipos necesarios

No requiere de una gran inversión, sino del esfuerzo del equipo de trabajo

Requiere de una inversión mediana para la recopilación de datos y tiempo de trabajadores

Mejora de la productividad

Se enfoca en la reducción de desperdicios para mejorar la productividad

Se enfoca en la mejora de procesos para mejorar la productividad

Se enfoca en la reducción de errores para mejorar la productividad

Reducción de desperdicios

Busca eliminar los desperdicios que impiden el flujo de procesos

Analiza y elimina los procesos que no agregan valor al producto final

Se especializa en la minimización de errores

Fuente: Elaboración propia

A continuación, se muestra la valoración a utilizar para el desarrollo de la selección a través del método AHP. Ver Cuadro 3.

Cuadro 3

Valoración AHP

Valor

Definición

Comentarios

1

Igual importancia

Los dois elementos son igual de importantes

3

Moderadamente más importante

Se favorece a un elemento

5

Fuertemente más importante

Se favorece fuertemente a un elemento

7

Mucho más fuerte su importancia

Un elemento domina frente al otro

9

Importancia extrema de un elemento

Un elemento domina al otro con superioridad

Fuente: Elaboración propia

Siguiendo con la metodología AHP se muestra la valoración asignada para el ranking de factores que se utilizará para la selección. Ver Cuadro 4.

Cuadro 4

Valoración de ranking de factores

Valor

Definición

Comentarios

2

Bajo

Cumple al mínimo en lo que se necesita

4

Regular

Cumple regularmente en lo que se requiere

6

Bueno

Cumple satisfactoriamente para lo que se necesita

8

Excelente

Cumple con creces la solución del problema

Fuente: Elaboración propia

Como penúltima etapa de la metodología AHP se determinaron los pesos de los factores a utilizar en la selección de las metodologías. (Tabla 1).

Tabla 1

Matriz de evaluación AHP

Fuente: Elaboración propia

A partir de la matriz de evaluación AHP se han obtenido como principales factores el retorno de la inversión y el costo de implementación, esto debido al rechazo por parte de los productores ante soluciones de ingeniería que tengan un alto costo de implementación ya que la prioridad de ellos es tener liquidez para su subsistencia y reducción de costos de producción.

Para finalizar el procedimiento se obtiene las metodologías más adecuadas para nuestro modelo de producción. (Tabla 2).

Tabla 2

Matriz de ranking de factores

Nro

Factores

Ponderación AHP

Lean manufacturing

BPM

Lean Six Sigma

Valoración

Puntuación

Valoración

Puntuación

Valoración

Puntuación

1

Políticas de trabajo actuales

1.65%

6

0.10

8

0.13

6

0.10

2

Filosofía de la alta directiva

5.42%

8

0.43

8

0.43

4

0.22

3

Facilidad de implementación

7.40%

6

0.44

6

0.44

4

0.30

4

Retorno de inversión

28.97%

8

2.32

8

2.32

6

1.74

5

Costo de implementación

23.43%

6

1.41

6

1.41

4

0.94

6

Mejora de la productividad

16.09%

8

1.29

6

0.97

8

1.29

7

Reducción de desperdicios

17.05%

8

1.36

8

1.36

6

1.02

Puntaje total

100.00%

7.35

7.06

5.60

Fuente: Elaboración propia

A partir de los resultados obtenidos, se seleccionarán las metodologías Lean Manufacturing y Business Process Management como complementarias debido a que cada una de ellas permite optimizar las causas raíz del árbol de problemas elaborado en el diagnóstico inicial del sector acuícola de Junín, y su implementación conjunta permitirán incrementar la productividad de dicho sector.

En la primera etapa se integrarán las herramientas de BPM, 5s y TQM para la estabilización de los procesos productivos y reducción de procesos innecesarios y desperdicios que impiden el correcto funcionamiento del flujo del proceso.

En la segunda etapa se desarrollará a profundidad las herramientas Just in Time para la optimización de suministros e inventarios con el fin de elaborar una planificación de la producción a detalle.

4.1. Implementación del Modelo de Producción

El modelo de producción propuesto Lean-BPM consta de cinco etapas que se muestran en el Diagrama 1: Diagnóstico, Implementación de BPM, Implementación de las 5S, Implementación de TQM e Implementación del JIT:

Diagrama 1

Modelo de producción Lean-BPM

Diagrama

Descripción generada automáticamente

Fuente: Elaboración propia

En la primera etapa se realiza el diagnóstico de la situación actual para identificar el problema, su brecha técnica, el impacto económico y sus causas a raíces a remediar (Bazan-Rios et al, 2019; Chavez et al, 2020).

En la segunda etapa del modelo propuesto, se busca la estandarización de procesos, esto se logró a través de diversas herramientas comenzando por la aplicación de BPM (Zaninelli & Pace, 2018; Dave, 2017) que permitió reducir el tiempo del ciclo de producción en todas las etapas y eliminar o reducir los procesos productivos y operativos a partir de la implementación de la matriz AVA.

Por ello, se desarrolló la matriz AVA donde se identificarán las principales actividades que no generan valor al proceso. (Tabla 3).

Tabla 3

Matriz AVA de Tiempos operativos

Nro.

Actividades

Valor (VA/NVA/NVAN)

Tiempo promedio (horas)

Evaluar las Muda/Mura/Muri

Sugerencias para eliminar NVAs

Ahorro aprox. de tiempo por ciclo (horas)

1

Cambio de vestimenta

NVA

0.33

2

Recojo de herramientas

NVA

0.25

Muda y Mura de la ubicación en la que se encuentran las herramientas

Ubicar las herramientas categorizadas y ubicadas cerca de los estanques

0.15

3

Cálculo del alimento a utilizar

NVAN

0.33

4

Alimentación de trucha

VA

2.5

5

Control de truchas en caso de mortalidad

NVAN

0.67

6

Limpieza de estanques

NVAN

2.5

7

Selección de truchas para cambio de estanque

NVA

3.5

Muda por el método de selección que utilizan

Se deben tomar 3 muestras representativas no es necesario hacer la selección completa

1.5

Total

10.08 hrs

Fuente: Elaboración propia

La explicación de la forma de clasificación las actividades y los desperdicios respectivamente según la metodología BPM, que hemos utilizado para elaborar la matriz AVA. Se pudo identificar que las actividades de recojo de herramientas y selección de truchas para cambio de estanque presentan tareas que pueden ser optimizadas logrando ahorros de hasta casi 2 horas del ciclo productivo.

Finalmente se determinó la reducción de tiempos en el ciclo de producción gracias a la implementación de la herramienta BPM. El resumen de los tiempos mejorados se muestra en la Tabla 4.

Tabla 4

Tiempos de producción por estado y mejora de tiempos

Estado

Tiempo promedio (días)

Equipos por utilizar

Tiempo promedio que se reduciría (días)

Alevinos 1

60

Aireadores (manguera), Oxímetro, ph-metro, alimentador automático.

10

Alevinos 2

120

15

Juveniles 1

75

10

Juveniles 2

60

10

Engorde y Cosecha

75

15

Total

390

Total

60

Fuente: Elaboración propia

Se pudo lograr una reducción de 60 días del ciclo productivo lo que mejora significativamente la productividad del sector acuícola de truchas de Junín. En la tercera etapa, se implementa la herramienta 5S, con el objetivo organizar tanto el desempeño laboral como el lugar de trabajo; así se pudo agilizar y hacer un uso adecuado de la jornada laboral. Esto se pudo lograr a partir del desarrollo de una auditoría elaborada especialmente para este rubro para mejorar las deficiencias en su organización, estandarización y limpieza (Randhawa & Ahuja, 2018).

Los resultados de la auditoria inicial del cumplimiento de la implementación de la herramienta 5S se muestran en el Diagrama 2.

Diagrama 2

Resultados de auditoría 5s inicial

Gráfico, Gráfico radial

Descripción generada automáticamente

Fuente: Elaboración propia

En la auditoria inicial se obtuvo un cumplimiento del 53% del uso de la herramienta 5S, con ello se pudieron hacer las correcciones de acuerdo a los estándares de la herramienta para ordenar y agilizar el proceso productivo. (Dwivedi, Islam & Sharma, 2021).

En la cuarta etapa se implementa de la herramienta TQM para crear formatos de registro que permitan un óptimo control de calidad en la producción de truchas para el registro de parámetros cruciales para la gestión del proceso productivo (Garza-Reyes et al, 2018; Sales & de Castro, 2021). De acuerdo con la metodología TQM primero se categorizan los registros para una adecuada identificación y priorización. La categorización realizada para los registros de calidad del proceso productivo se muestra en la Cuadro 5.

Cuadro 5

Categorización de registros por colores

Leyenda de controles

Registros por lote o siembra

Registros Mensuales

Registros Quincenales

Regisros Semanales

Registros Diarios

Fuente: Elaboración propia

El control de registro de datos implementado para poder tener un mejor control de calidad de la producción se muestra en la Tabla 5.

Tabla 5

Control de registros de datos

Fuente: Elaboración propia

Se obtuvo que los registros de Alimentos consumidos y la Medición del oxígeno disuelto son los controles con muy bajo registro ambos con 8% en el año de evaluación, es en estos dos registros donde se puso énfasis en el control para la mejora y control en la implementación de la metodología TQM.

En la etapa 5, se aplicó la herramienta JIT con el fin de elaborar un plan de compras a partir de un proyectado de ventas tal como se muestra en la Tabla 6.

Tabla 6

Proyección de ventas

Nº de Kg.

Truchas/Kg.

Peso promedio (grs)

Nº de truchas total

Venta diaria promedio (Kg)

Enero

5,051

3.3

300.4

16,818

162.9

Febrero

4,467

3.2

313.4

14,252

144.1

Marzo

8,376

3.7

268.3

31,214

270.2

Abril

5,711

2.5

406.7

14,042

184.2

Mayo

7,319

4.3

230.1

31,809

236.1

Junio

6,928

3.5

286.7

24,161

223.5

Julio

6,844

3.6

277.2

24,687

220.8

Agosto

7,199

3.8

265.2

27,151

232.2

Setiembre

5,421

3.8

265.2

20,436

174.9

Octubre

6,489

4.0

250.8

25,867

209.3

Noviembre

6,344

4.1

241.0

26,322

204.7

Diciembre

5,801

3.5

283.2

20,482

187.1

Anual

75,949

3.61

282.0

23,103

204.0

Fuente: Elaboración propia

Con ello se planificaron los inventarios de materia prima tal como se muestra en la Tabla 7.

Tabla 7

Planificación de compras para sacos de alimento

Cantidad de sacos anual

Cantidad de sacos mensual

Cantidad de Stock de Seguridad

Cantidad de Sacos totales al año

Cantidad de Sacos por compra

Cantidad de sacos disponibles

Pre-Inicio

171

15

15

186

16

1

Inicio 1

625

53

53

678

57

4

Crecimiento 1

1342

112

112

1454

122

10

Crecimiento 2

3563

297

297

3860

322

25

Engorde

8240

687

687

8927

744

57

Fuente: Elaboración propia

Asimismo, se desarrollaron etiquetas para la clasificación del alimento (materia prima) según la etapa en la que se encuentra la trucha para facilitar el consumo de este en los almacenes (Green et al, 2019Just-in-Time (JIT; Kilic & Erkayman, 2021). Se obtuvo que la venta promedio diaria es de 204 Kg y el número de truchas anual es de 23, 103 mostrando un incremento significativo que mejora la oferta y permite incrementar las ventas.

Se obtuvo una planificación de materia prima que permite reducir los inventarios y reducir el tiempo de abastecimiento en cantidad y oportunidad contribuyendo de este modo a la reducción de lead time del ciclo productivo lo que permitirá a su vez incrementar la productividad del proceso de producción. (Nallusamy & Adil Ahamed, 2017; Valverde & Varela, 2020).

Con la finalidad de poder dar sostenibilidad a las mejoras y que estas perduren en el tiempo, se ha elaboró un plan de capacitación para supervisores y otro para operarios y técnicos para que estén asesorados en temas de uso de equipos, implementación de herramientas de gestión tales como BPM, 5S, TQM y JIT (Butt, 2020).

Finalmente, en el clúster seleccionado de acuicultores de truchas de la región Junín se implementaron planes pilotos para las 5 herramientas requeridas por el modelo de producción propuesto; así mismo, se realizó una simulación de procesos a través del software de simulación ARENA versión 14.0. Para validar que el modelo de producción Lean-BPM tiene resultados exitosos. Se simuló el proceso de producción del ciclo de vida de la trucha.

La simulación y los planes pilotos desarrollados examinan los tiempos promedio por etapa y cómo se pueden reducir con las herramientas de ingeniería; también considera 9 horas por jornada laboral, se simularon 1000 repeticiones para obtener un alto nivel de confianza del 95%, se cuenta con dos operarios y un supervisor; y también tiene en cuenta el porcentaje de mortalidad en cada etapa y el ciclo completo, para tener un conteo exacto de las truchas que salen a la venta y el tiempo que dura el proceso de producción (Stevens et al, 2018; Valenti et al, 2021; Asche et al, 2013).

5. Resultados de la implementación del modelo de producción propuesto

En la simulación realizada, se tuvieron resultados positivos para el modelo de producción propuesto, esto a partir de la evaluación de las metodologías según factores culturales, económicos y sociales. La implementación de Lean-BPM ha permitido reducir el tiempo de ciclo completo de producción en un 16,67%, además, se ha mejorado la auditoría 5s en un 31,15%, y se ha incrementado el cumplimiento de registros en un 62,5% con la ayuda de las herramientas 5S y TQM se logra un adecuado control de cada etapa de la trucha de forma ordenada y limpia; estos dos últimos indicadores han incidido en el cumplimiento del plan de producción alcanzando un valor del 135,78%. Los resultados se muestran en la Tabla 8:

Tabla 8

Evaluación del desempeño de la producción

Estado actual

Simulación

Mejora

Productividad

75 TM/ha

128 TM/ha

71.87%

Tiempo de ciclo por lote

390 días

325 días

16,67%

Auditoría 5s

6.1

8

31,15%

Cumplimiento de registros

37.5%

100%

62.5%

Cumplimiento del plan de producción.

No definida

135,78%

135,78%

Fuente: Elaboración propia

Estos indicadores claves se obtuvieron relacionando las herramientas de manufactura esbelta y BPM según sus áreas de impacto. Estas metodologías contribuyeron a la reorganización de las operaciones de los operadores, los espacios de trabajo y el seguimiento de los registros de control, lo que finalmente impactó en la gestión de la producción de truchas y el control del crecimiento. Se busca que los tiempos de producción por lotes sean lo más cortos posible para minimizar los costos de alimentación relacionados. En otras industrias, los retrasos en la entrega de productos o servicios equivalen a mayores sanciones (Ngniatedema, Chen & Guiffrida, 2016). La mejora de todos estos indicadores conduce a un aumento de la productividad.

6. Conclusiones

El estudio observó la baja productividad que presentan los productores acuícolas de trucha en la región Junín-Perú. Lo cual se manifiesta, fundamentalmente en las áreas de planeamiento de producción, registro de datos, uso de implementos de limpieza y sanidad, falta de inversión, entre otros. Todas estas dificultades impactan en la menor calidad de la trucha para comercializar y en la complejidad de diferenciarse frente a otros productores

Estos resultados muestran una falta de visión frente a problemas de control y gestión cotidianos que no permiten tomar decisiones y plantear objetivos realistas a mediano y corto plazo; además de la informalidad de varios productores que no buscan ser más competitivos. Es por ello, que urge implementar soluciones de ingeniería para brindar un enfoque distinto que permita diferenciar a los productores con un producto de calidad y así poder mejorar su procesos productivos y recopilación de información. Esto se logrará a partir de la planificación de sus operaciones en relación con la capacitación de su personal con las nuevas herramientas de control.

De acuerdo con los hallazgos evidenciados, para que estos productores ingresen con éxito en el mercado global deben implementar cambios tanto en la producción, filosofía de trabajo, estrategias de comercialización y estructura de su equipo de trabajo. A este ritmo es necesario que los productores busquen la mejora continua a través de soluciones de ingeniería innovadoras para mejorar sus costos de producción y también planificar estrategias comerciales que contribuyan con las ventas del producto a un precio competitivo para el mercado.

Para el caso de las exportaciones, se necesita que los volúmenes de producción sean mucho mayores para poder competir con países como Noruega el cual tiene apoyo del estado para subsidiar los precios del producto. Ante estas adversidades lo que se debe buscar es impulsar la innovación en la gestión de la producción de productores grandes, medianos y pequeños con el fin de conformar consorcios que juntos puedan tener un mayor poder de negociación y a su vez brinden un mejor nivel de calidad de los productos.

Referencias bibliográficas

Andrade, Y., Cardenas, L., Viacava, G., Raymundo, C., & Dominguez, F. (2019). Lean manufacturing model for the reduction of production times and reduction of the returns of defective items in textile industry. Advances in Intelligent Systems and Computing, 954. https://doi.org/10.1007/978-3-030-20444-0_39

Arevalo, C., Escalona, M. J., Ramos, I., & Domínguez-Muñoz, M. (2016). A metamodel to integrate business processes time perspective in BPMN 2.0. Information and Software Technology, 77, 17–33. https://doi.org/10.1016/j.infsof.2016.05.004

Asche, F., Cojocaru, A. L., & Roth, B. (2018). The development of large scale aquaculture production: A comparison of the supply chains for chicken and salmon. Aquaculture, 493, 446–455. https://doi.org/10.1016/j.aquaculture.2016.10.031

Asche, F., Roll, K. H., Sandvold, H. N., Sørvig, A., & Zhang, D. (2013). Salmon aquaculture: larger companies and increased production. Aquaculture Economics & Management, 17(3), 322–339. https://doi.org/10.1080/13657305.2013.812156

Asmae, M., Abdelali, E., Youssef, S., & Brahim, H. (2019). The utility of Lean Six Sigma(LSS) in the Supply Chain agro-industry. International Colloquium on Logistics and Supply Chain Management, LOGISTIQUA 2019, 1–7. https://doi.org/10.1109/LOGISTIQUA.2019.8907300

Aspara, J., Lamberg, J. A., Laukia, A., & Tikkanen, H. (2011). Strategic management of business model transformation: Lessons from Nokia. Management Decision, 49(4), 622–647. https://doi.org/10.1108/00251741111126521

Bazan-Rios, K., Chavez-Canales, C., Ramos-Palomino, E., Eyzaguirre-Munarriz, J., & Mesia, R. (2019). An Integrated System: Lean, Six Sigma and Theory of Constraints, a Study Applied in Wooden Furniture Industry in Lima, Peru. 2019 7th International Engineering, Sciences and Technology Conference (IESTEC). https://doi.org/10.1109/iestec46403.2019.00070

Berger, C. (2020). La acuicultura y sus oportunidades para lograr el desarrollo sostenible en el Perú. South Sustainability, 1, 1–11. https://doi.org/10.21142/ss-0101-2020-003

Bergesen, O., & Tveterås, R. (2019). Innovation in seafood value chains: the case of Norway. Aquaculture Economics and Management, 23(3), 292–320. https://doi.org/10.1080/13657305.2019.1632391

Butt, J. (2020). A Conceptual Framework to Support Digital Transformation in Manufacturing Using an Integrated Business Process Management Approach. Designs, 4(3), 17. https://doi.org/10.3390/designs4030017

Chavez, C., Bazan, K., Eyzaguirre, J. C., Ramos, E., & Basu, A. N. (2020). The Peruvian furniture industry: an integration model for lean, Six Sigma and theory of constraints. International Journal of Business Performance and Supply Chain Modelling, 11(4), 333. https://doi.org/10.1504/ijbpscm.2020.112729

Dave, Y., & Sohani, N. (2019). Improving productivity through Lean practices in central India-based manufacturing industries. International Journal of Lean Six Sigma, 10(2), 601–621. https://doi.org/10.1108/IJLSS-10-2017-0115

De Masellis, R., Di Francescomarino, C., Ghidini, C., & Tessaris, S. (2019). Solving reachability problems on data-aware workflows. https://doi.org/10.1016/j.eswa.2021.116059

Dwivedi, V. K., Islam, A., & Sharma, A. (2021). Application of 5s Methodology in a Small-Scale Enterprise: Case Study. Lecture Notes in Mechanical Engineering, 29–36. https://doi.org/10.1007/978-981-16-3135-1_4

FAO (2020). El estado mundial de la pesca y la acuicultura 2020. La sostenibilidad en acción. Roma. https://doi.org/10.4060/ca9229es.

Fernandes, J., Reis, J., Melão, N., Teixeira, L., & Amorim, M. (2021). The role of industry 4.0 and bpmn in the arise of condition-based and predictive maintenance: a case study in the automotive industry. Applied Sciences (Switzerland), 11(8). https://doi.org/10.3390/app11083438

Garza-Reyes, J. A., Yu, M., Kumar, V., & Upadhyay, A. (2018). Total quality environmental management: Adoption status in the Chinese manufacturing sector. TQM Journal, 30(1), 2–19. https://doi.org/10.1108/TQM-05-2017-0052

Gobierno Regional Junin, & Direccion regional de la Produccion. (2010). Desarrollo de la Acuicultura Continental de Aguas Frías en la Región Junín. 26.

Gošnik, D., Beker, I., Suklan, J., & Kavčič, K. (2016). Management model for successful business processes: The case of transition countries. International Journal of Industrial Engineering and Management, 7(2), 75–83.

Green, K. W., Inman, R. A., Sower, V. E., & Zelbst, P. J. (2019). Comprehensive supply chain management model. Supply Chain Management, 24(5), 590–603. https://doi.org/10.1108/SCM-12-2018-0441

Hernandez, R., Belton, B., Reardon, T., Hu, C., Zhang, X., & Ahmed, A. (2018). The “quiet revolution” in the aquaculture value chain in Bangladesh. Aquaculture, 493, 456–468. https://doi.org/10.1016/j.aquaculture.2017.06.006

Hobday, A. J., Spillman, C. M., Paige Eveson, J., & Hartog, J. R. (2016). Seasonal forecasting for decision support in marine fisheries and aquaculture. Fisheries Oceanography, 25, 45–56. https://doi.org/10.1111/fog.12083

Janssen, K., Chavanne, H., Berentsen, P., & Komen, H. (2017). Impact of selective breeding on European aquaculture. Aquaculture, 472, 8–16. https://doi.org/10.1016/j.aquaculture.2016.03.012

Kaminski, A. M., Genschick, S., Kefi, A. S., & Kruijssen, F. (2018). Commercialization and upgrading in the aquaculture value chain in Zambia. Aquaculture, 493, 355–364. https://doi.org/10.1016/j.aquaculture.2017.12.010

Kilic, R., & Erkayman, B. (2021). A simulation approach for transition to jit production system. International Journal of Simulation Modelling, 20(3), 489–500. https://doi.org/10.2507/IJSIMM20-3-566

Liker, J. K., & Morgan, J. M. (2006). The toyota way in services: The case of lean product development. Academy of Management Perspectives, 20(2), 5–20. https://doi.org/10.5465/AMP.2006.20591002

Ministerio de la produción (2020). La cadena de valor de la trucha. Pnipa, 1, 66.

Mishra, O. P., Kumar, V., & Garg, D. (2016). Investigations of JIT applicability in supply chain: Empirical evidence from Indian firms. International Journal of Business Performance and Supply Chain Modelling, 8(3), 222–249. https://doi.org/10.1504/IJBPSCM.2016.078564

Nahabedian, L., Braberman, V., D’Ippolito, N., Kramer, J., & Uchitel, S. (2021). Assured automatic dynamic reconfiguration of business processes. Information Systems, xxxx, 101850. https://doi.org/10.1016/j.is.2021.101850

Nallusamy, S., & Adil Ahamed, M. (2017). Implementation of Lean Tools in an Automotive Industry for Productivity Enhancement - A Case Study. International Journal of Engineering Research in Africa, 29, 175–185. https://doi.org/10.4028/www.scientific.net/jera.29.175

Ngniatedema, T., Chen, L., & Guiffrida, A. L. (2016). A modelling framework for improving supply chain delivery performance. International Journal of Business Performance and Supply Chain Modelling, 8(2), 79–96. https://doi.org/10.1504/IJBPSCM.2016.077163

Oddershede, A., Arias, A., & Cancino, H. (2007). Rural development decision support using the Analytic Hierarchy Process. Mathematical and Computer Modelling, 46(7–8), 1107–1114. https://doi.org/10.1016/j.mcm.2007.03.006

Rahman, M. T., Nielsen, R., Khan, M. A., & Asmild, M. (2019). Efficiency and production environmental heterogeneity in aquaculture: A meta-frontier DEA approach. Aquaculture, 509(January), 140–148. https://doi.org/10.1016/j.aquaculture.2019.05.002

Randhawa, J. S., & Ahuja, I. S. (2018). Analytical hierarchy process for selecting best attributes for successful 5S implementation. International Journal of Productivity and Quality Management, 24(1), 33–58. https://doi.org/10.1504/IJPQM.2018.091167

Sales, M., & de Castro, R. (2021). Value-based lean implementation in a surgical unit: the impact of the methodology. The TQM Journal, 33(6), 1484–1501. https://doi.org/10.1108/tqm-10-2020-0249

Stevens, J. R., Newton, R. W., Tlusty, M., & Little, D. C. (2018). The rise of aquaculture by-products: Increasing food production, value, and sustainability through strategic utilisation. Marine Policy, 90, 115–124. https://doi.org/10.1016/j.marpol.2017.12.027

Thomas, A. (2018). Developing an integrated quality network for lean operations systems. Business Process Management Journal, 24(6), 1367–1380. https://doi.org/10.1108/bpmj-02-2018-0041

Valenti, W. C., Barros, H. P., Moraes-Valenti, P., Bueno, G. W., & Cavalli, R. O. (2021). Aquaculture in Brazil: past, present and future. Aquaculture Reports, 19, 100611. https://doi.org/10.1016/j.aqrep.2021.100611

Valverde, J., & Varela, A. (2020). Efecto de la densidad de siembra en la productividad y rentabilidad del langostino Macrobrachium rosenbergii en la fase de engorde en estanques, Costa Rica. Revista de Investigaciones Veterinarias del Perú, 31(3), e18174. https://doi.org/10.15381/rivep.v31i3.18174

Zaninelli, M., & Pace, M. R. (2018). The O3-farm project: First evaluation of a business process management (BPM) approach through the development of an experimental farm management system for milk traceability. Agriculture (Switzerland), 8(9). https://doi.org/10.3390/agriculture8090139

Zhu, X., Vanden Broucke, S., Zhu, G., Vanthienen, J., & Baesens, B. (2016). Enabling flexible location-aware business process modeling and execution. Decision Support Systems, 83, 1–9. https://doi.org/10.1016/j.dss.2015.12.003